欧美老妇人XXXX-天天做天天爱天天爽综合网-97SE亚洲国产综合在线-国产乱子伦精品无码专区

當前位置: 首頁 > 一級建造師 > 一級建造師備考資料 > 1Z204050 施工質量不合格的處理(教材解讀)

1Z204050 施工質量不合格的處理(教材解讀)

更新時間:2013-06-19 15:22:31 來源:|0 瀏覽0收藏0

一級建造師報名、考試、查分時間 免費短信提醒

地區

獲取驗證 立即預約

請填寫圖片驗證碼后獲取短信驗證碼

看不清楚,換張圖片

免費獲取短信驗證碼

摘要 1Z204050 施工質量不合格的處理(教材解讀)

◎文章導航

教材解讀

暫無歷年考題

典型習題

2013年一級建造師《建設工程項目管理》知識點解讀匯總

  1Z204050 施工質量不合格的處理

  【教材解讀】

  一、施工質量事故處理的依據

  施工質量事故處理的依據見表4―25。

  

 

  二、施工質量事故的處理程序

  施工質量事故處理的一般程序如圖4-1所示。

  

 

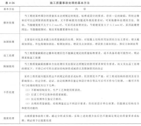
  三、施工質量事故處理的基本方法

  施工質量事故處理的基本方法見表4―26。

  

 

  【命題考點】

  質量事故的實況資料;有關合同及合同文件;有關的技術文件和檔案;相關的建設法規;施工質量事故處理的程序;修補處理;加固處理;返工處理;限制使用;不作處理。

  【分析預測】

  (1)分析施工質量事故處理的依據。

  (2)分析判斷施工質量事故處理的程序是否妥當。

  (3)分析判斷施工過程中出現質量事故應采取何種處理方法。

  環球網校友情提示:如果您在此過程中遇到任何疑問,請登錄環球網校一級建造師考試論壇,隨時與廣大考生朋友們一起交流!

  編輯推薦:

  2013年一級建造師全程領跑套餐 搶先熱招

  一級建造師百萬獎學金申請

分享到: 編輯:環球網校

資料下載 精選課程 老師直播 真題練習

一級建造師資格查詢

一級建造師歷年真題下載 更多

一級建造師每日一練 打卡日歷

0
累計打卡
0
打卡人數
去打卡

預計用時3分鐘

環球網校移動課堂APP 直播、聽課。職達未來!

安卓版

下載

iPhone版

下載

返回頂部