施工現場文明施工命題考點
1Z205000 建設工程項目質量控制
命題考點十二 施工現場文明施工
【教材解讀】
一、建設工程現場文明施工的要求
依據我國相關標準,文明施工的要求主要包括現場圍擋、封閉管理、施工場地、材料堆放、現場住宿、現場防火、治安綜合治理、施工現場標牌、生活設施、保健急救、社區服務11項內容。總體上應符合以下要求:
(1)有整套的施工組織設計或施工方案,施工總平面布置緊湊,施工場地規劃合理,符合環保、市容、衛生的要求;
(2)有健全的施工組織管理機構和指揮系統,崗位分工明確,工序交叉合理,交接責任明確;
(3)有嚴格的成品保護措施和制度,大小臨時設施和各種材料構件、半成品按平面布置堆放整齊;
(4)施工場地平整,道路暢通,排水設施得當,水電線路整齊,機具設備狀況良好,使用合理,施工作業符合消防和安全要求;
(5)搞好環境衛生管理,包括施工區、生活區環境衛生和食堂衛生管理;
(6)文明施工應貫穿施工結束后的清場。
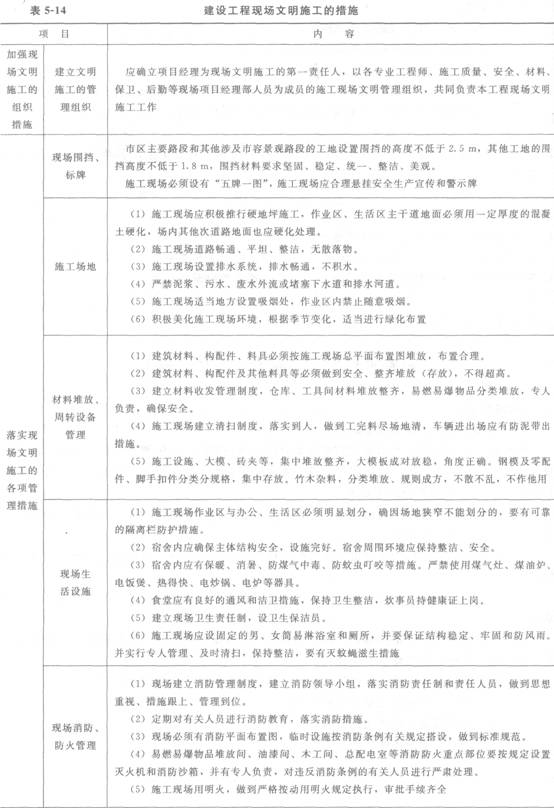
二、建設工程現場文明施工的措施
建設工程現場文明施工的措施見表5-14。


【命題考點】
確立項目經理為現場文明施工的第一責任人;施工總平面圖是現場管理、實現文明施工的依據;“五牌一圖”;施工場地管理;安全、整齊堆放;建立現場衛生責任制;現場建立消防管理制度。
【分析預測】
(1)分析判斷施工現場施工是否符合文明施工的要求。
(2)分析建設工程現場文明施工應采取的措施。
環球網校友情提示:如果您在此過程中遇到任何疑問,請登錄環球網校一級建造師考試論壇,隨時與廣大考生朋友們一起交流!
編輯推薦:
【典型習題】
1.關于現場文明施工中現場圍擋、標牌的表述,錯誤的是( )。
A.施工現場應合理懸掛安全生產宣傳和警示牌
B.施工現場必須設有“五牌一圖”
C.沿工地四周連續設置圍擋,市區主要路段和其他涉及市容景觀路段的工地設置圍擋的高度不低于2m
D.圍擋材料要求堅固、穩定、統一、整潔、美觀
2.關于現場文明施工中材料堆放、周轉設備管理的表述,錯誤的是( )。
A.大模板成對放穩,角度正確
B.鋼模及零配件、腳手扣件分類分規格,集中存放
C.建筑材料、構配件、料具必須按施工現場總平面布置圖堆放,布置合理
D.易燃易爆物品集中堆放
【答案】1.C2.D
環球網校友情提示:如果您在此過程中遇到任何疑問,請登錄環球網校一級建造師考試論壇,隨時與廣大考生朋友們一起交流!
編輯推薦:
最新資訊
- 【免費領取】還在為案例題發愁?2026年一建案例精批體驗課讓你快速提分!2025-11-14
- 【免費領取】一建重點知識閃記寶典,高分必備!2025-11-13
- 環球網校雙11狂歡:一建考生鎖定直播間,強師天團送免單!2025-11-11
- 一級建造師《法規》考點:社保與公積金必須同時繳納!2025-11-11
- 2026年一級建造師必領!報考及備考資料包已備好2025-10-20
- 速來了解!2026年一級建造師教材何時出新書?2025-10-20
- 備考神器!2018-2025年一級建造師真題及答案免費下載!2025-10-14
- 備考一級建造師遇大爺夸贊?考生關注啦2025-10-13
- 考完一級建造師這樣做,薪資翻倍!2025-09-25
- 2025年一建考試結束后,已經有人準備這個了...2025-09-24