建設工程安全事故的處理命題考點
1Z205000 建設工程項目質量控制
命題考點十一 建設工程安全事故的處理
【教材解讀】
一、事故處理的原則
事故處理的原則為:①事故原因未查清不放過。②事故責任人未受到處理不放過。③事故責任人和周圍群眾沒有受到教育不放過。④事故沒有制訂切實可行的整改措施不放過。
二、建設工程安全事故處理
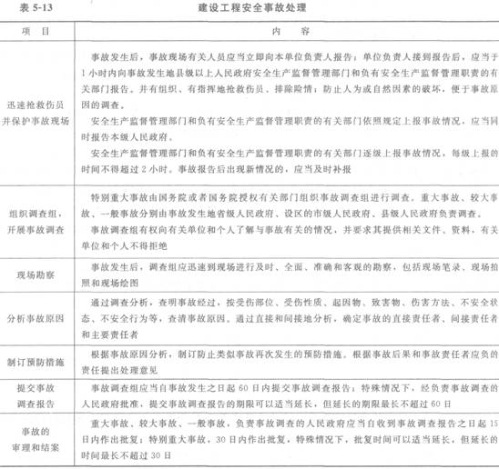
建設工程安全事故處理見表5―13

【命題考點】
事故原因未查清不放過;事故責任人未受到處理不放過;事故責任人和周圍群眾沒有受到教育不放過;每級上報的時間不得超過2小時;迅速到現場進行及時、全面、準確和客觀的勘察;事故發生之日起60日內;收到事故調查報告之日起15日內。
【分析預測】
(1)分析事故處理所應遵守的原則。
(2)分析判斷建設工程安全事故的處理是否得當。
環球網校友情提示:如果您在此過程中遇到任何疑問,請登錄環球網校一級建造師考試論壇,隨時與廣大考生朋友們一起交流!
編輯推薦:
【典型習題】
1.單位負責人接到報告后,應當于( )小時內向事故發生地縣級以上人民政府安全生產監督管理部門和負有安全生產監督管理職責的有關部門報告。
A.1
B.2
C.3
D.5
2.較大事故逐級上報至( )安全生產監督管理部門和負有安全生產監督管理職責的有關部門。
A.縣級人民政府
B.省、自治區、直轄市人民政府
C.設區的市級人民政府
D.國務院
3.一般由設區的市級人民政府負責調查的事故是( )。
A.重大事故
B.一般事故
C.特別重大事故
D.較大事故
4.事故調查組應當自事故發生之日起( )日內提交事故調查報告。
A.60
B.30
C.15
D.10
【答案】1.A2.B3.D4.A
環球網校友情提示:如果您在此過程中遇到任何疑問,請登錄環球網校一級建造師考試論壇,隨時與廣大考生朋友們一起交流!
編輯推薦:
最新資訊
- 【免費領取】還在為案例題發愁?2026年一建案例精批體驗課讓你快速提分!2025-11-14
- 【免費領取】一建重點知識閃記寶典,高分必備!2025-11-13
- 環球網校雙11狂歡:一建考生鎖定直播間,強師天團送免單!2025-11-11
- 一級建造師《法規》考點:社保與公積金必須同時繳納!2025-11-11
- 2026年一級建造師必領!報考及備考資料包已備好2025-10-20
- 速來了解!2026年一級建造師教材何時出新書?2025-10-20
- 備考神器!2018-2025年一級建造師真題及答案免費下載!2025-10-14
- 備考一級建造師遇大爺夸贊?考生關注啦2025-10-13
- 考完一級建造師這樣做,薪資翻倍!2025-09-25
- 2025年一建考試結束后,已經有人準備這個了...2025-09-24