2011年心理咨詢師考試:變態心理學復習提綱第四節
更新時間:2011-11-03 16:32:04
來源:|0
瀏覽
收藏
心理咨詢師報名、考試、查分時間 免費短信提醒
2011年下半年心理咨詢師考試將于11月19日舉行,相信各位考生都在緊張的復習之中,變態心理學知識是每一位參加心理咨詢師職業考試的考生都要考的內容,為此環球網校(www.edu24ol.com)心理咨詢師頻道整理出一套變態心理學知識的復習提綱,給學員及考生朋友們提供復習的思路以供參考。本提綱公分為七節,每節都涉及了一些考試必考的內容。希望每位學員與考生能夠參照本提綱認真復習。取得好成績。
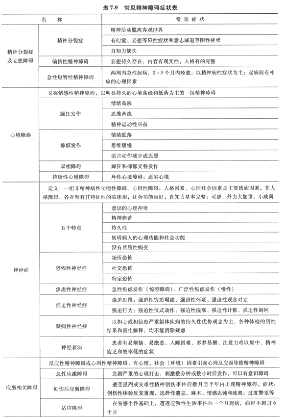
第四節 常見精神障礙
常見精神障礙癥狀見表7-9。


編輯推薦
最新資訊
- 【考前必刷】2026年中心協心理備考練習卷免費領~快來練習!2025-12-18
- 環球網校心理知識小課堂:什么叫做“有意想象”?2025-12-17
- 環球網校心理知識小課堂:焦慮癥的病根在哪2025-12-16
- 環球網校心理知識小課堂:放松療法的種類2025-12-11
- 環球網校心理知識小課堂:為什么建議高考完后的文科生們學一學心理咨詢2025-12-10
- 環球網校心理知識小課堂:心理咨詢給尋求改善心理健康和整體幸福感的個人帶來的好處2025-12-09
- 環球網校心理知識小課堂:22種常見的心理咨詢方法,有你使用的嗎?2025-12-08
- 環球網校心理知識小課堂:心境、激情和應激2025-12-05
- 環球網校心理知識小課堂:情緒障礙之焦慮2025-12-04
- 環球網校心理知識小課堂:身體語言之目光與面部表情2025-12-03