2011年心理咨詢師考試:變態心理學復習提綱第三節
更新時間:2011-11-03 16:11:20
來源:|0
瀏覽
收藏
心理咨詢師報名、考試、查分時間 免費短信提醒
2011年下半年心理咨詢師考試將于11月19日舉行,相信各位考生都在緊張的復習之中,變態心理學知識是每一位參加心理咨詢師職業考試的考生都要考的內容,為此環球網校(www.edu24ol.com)心理咨詢師頻道整理出一套變態心理學知識的復習提綱,給學員及考生朋友們提供復習的思路以供參考。本提綱公分為七節,每節都涉及了一些考試必考的內容。希望每位學員與考生能夠參照本提綱認真復習。取得好成績。
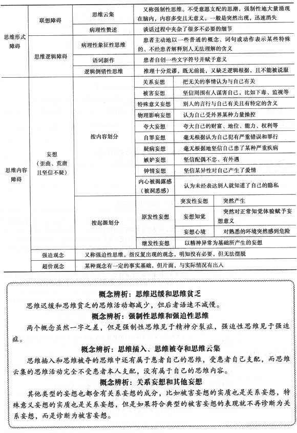
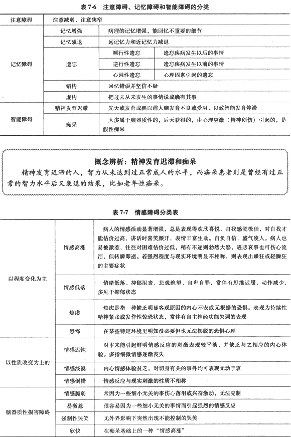
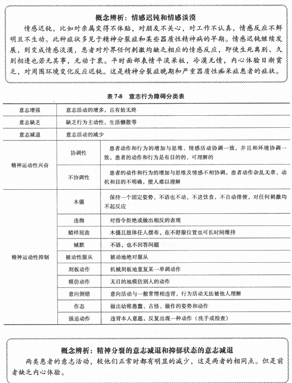
第三節 常見異常心理的癥狀
有關常見的異常心理癥狀見表7-3~表7-8。





編輯推薦
最新資訊
- 環球網校心理知識小課堂:分離性障礙2025-11-20
- 環球網校心理知識小課堂:壓力的種類2025-11-19
- 2025年心理咨詢師考生狂喜!考前獨家資料免費領!2025-11-18
- 環球網校心理知識小課堂:軀體疾病患者的一般心理特點2025-11-18
- 環球網校心理知識小課堂:童年期的同伴交往2025-11-13
- 環球網校心理知識小課堂:識別和處理依賴現象2025-11-12
- 環球網校心理知識小課堂:影響人際吸引的因素2025-11-11
- 環球網校心理知識小課堂:社會促進與社會懈怠2025-11-10
- 環球網校心理知識小課堂:非言語行為的運用2025-11-07
- 環球網校心理知識小課堂:幼兒記憶的發展2025-11-06