2013與2009年造價工程師安裝工程考試大綱對比
更新時間:2013-06-13 08:56:39
來源:|0
瀏覽
收藏
一級造價工程師報名、考試、查分時間 免費短信提醒
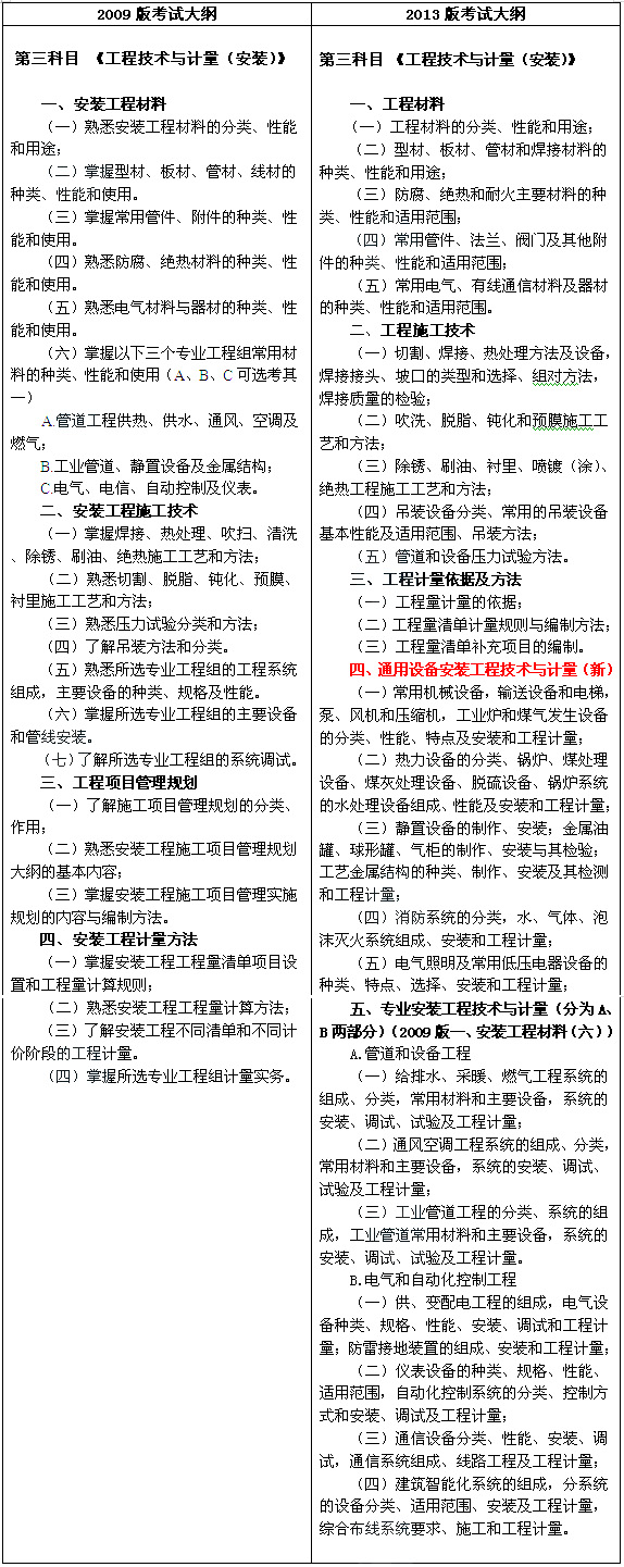
摘要 2013年與2009年造價工程師安裝工程考試大綱對比
編輯推薦
最新資訊
- 2026一級造價師備考先知:四科目難度排名+針對性通關策略2025-11-17
- 2026一造備考強度指南:25年案例題難破紀錄,四科沖關現在啟動正當時2025-11-17
- 2025年一級造價師閱卷流程全揭秘:4大階段+評分規則2025-11-06
- 2026年一級造價工程師考試科目及具體分值:4大專業+合格線2025-11-05
- 一級造價師報考年限怎么計算?2025-10-27
- 2025年一級造價師考后估分通道已開通,速來對答案!2025-10-18
- 湘潭人事考試發布:2025年湖南湘潭一級造價師考試溫馨提示2025-10-17
- 黃岡人事考試院:2025年湖北黃岡一級造價師考試溫馨提示2025-10-17
- 2025年一級造價師考試現場身份核驗常見問題2025-10-17
- 眉山人社:2025年四川眉山一級造價師考試溫馨提示已發布2025-10-16
