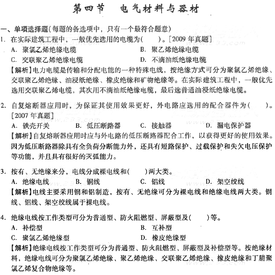
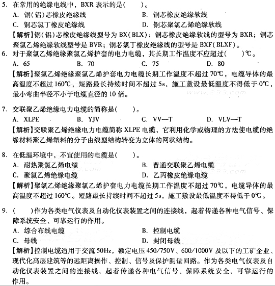
2012年造價工程師《技術與計量》(安裝)過關必做試題及答案(6)
更新時間:2012-08-17 10:35:44
來源:|0
瀏覽
收藏
一級造價工程師報名、考試、查分時間 免費短信提醒



•2012年注冊造價工程師考試網上輔導招生簡章
•2012年造價工程師VIP套餐 考試不過免費重學!
•2012年注冊造價工程師考試報名時間匯總!
•環球網校2012年百萬獎學金-學課程,拿大獎!
•2012造價工程網絡+面授課程 終身免費學!
編輯推薦
最新資訊
- 2025年一級造價師各科目萬人模考(一)試題及答案2025-08-24
- 免費領!2025年一級造價師《案例分析》模擬試卷及答案解析2025-08-22
- 來做題!2025年一級造價師《造價管理》入門自測卷免費下載2025-04-21
- 2025年一級造價師《工程計價》易錯題:合同價款調整2024-11-29
- 2025年一級造價師《安裝計量》易錯題:建筑智能化工程2024-11-22
- 2024年一級造價師《土建計量》考試真題及答案31-40題2024-10-23
- 2024年一級造價師《安裝計量》易錯題:通信設備及線路工程2024-10-12
- 2024年一級造價師《安裝計量》易錯題:自動控制系統2024-10-10
- 免費分享:2024年一級造價師各科目萬人模考(三)2024-10-09
- 必做!2024年一級造價師《安裝計量》易錯題2024-10-09

