造價工程師輔導資料:竣工驗收
更新時間:2010-06-13 09:51:39
來源:|0
瀏覽
收藏
一級造價工程師報名、考試、查分時間 免費短信提醒
竣工驗收
1.建設項目竣工驗收概念
建設項目竣工驗收是指由發包人、承包人和項目驗收委員會,以項目批準的設計任務書和設計文件,以及國家或部門頒發的施工驗收規范和質量檢驗標準為依據,按照一定的程序和手續,在項目建成并試生產合格后(工業生產性項目),對工程項目的總體進行檢驗和認證、綜合評價和鑒定的活動。
竣工驗收是建設工程的最后階段,是施工和保修的中間階段。只有經過竣工驗收,建設項目才能實現由承包人管理向發包人管理的過渡。
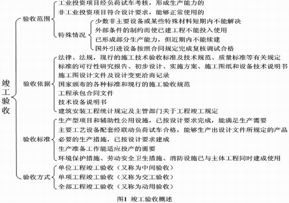
2.竣工驗收的范圍、依據、標準及方式

3.建設項目竣工驗收的程序

例題:[2008年真題]發包人參與的全部工程竣工驗收分為三個階段,其中不包括( )。
A. 驗收準備 B. 預驗收 C. 初步驗收 D. 正式驗收
答案:C
解析:本題考查建設項目竣工驗收,考核的關鍵是全部工程竣工驗收的階段劃分。竣工驗收三階段為:驗收準備、預驗收、正式驗收。
更多信息請訪問>> 造價工程師考試頻道 造價工程師考試論壇 造價工程師輔導課程免費試聽
·2010年造價工程師輔導"VIP班"及多種套餐上線!
·2010年注冊造價工程師各地考試報名時間匯總
·2010年注冊造價工程師考前網上輔導招生簡章
·04、05、06、07、08年造價工程師考試試卷及答案匯總
編輯推薦
下一篇:造價工程師輔導資料:竣工決算
最新資訊
- 備考必看:一級造價師《安裝計量》十大核心知識點總結2025-11-02
- 速看!一級造價師《土建計量》十大核心考點總結2025-11-01
- 免費分享:一級造價師《工程計價》十大核心考點總結2025-10-31
- 一鍵收藏:一級造價師《造價管理》十大核心考點總結2025-10-30
- 免費分享:2025年一級造價師《工程計價》考點匯總2025-10-29
- 2025年一級造價師《工程計價》考試難度及考點分析2025-10-28
- 免費分享:2025年一級造價師《造價管理》考點匯總2025-10-27
- 免費分享:2025年一級造價師案例分析重要考點匯總2025-10-27
- 2025年一級造價師《造價管理》重點考查內容2025-10-24
- 深度解析:2025年一級造價師案例考試難度及考察重點2025-10-23