造價工程師輔導資料:工程合同價款的約定
更新時間:2010-06-10 09:56:34
來源:|0
瀏覽
收藏
一級造價工程師報名、考試、查分時間 免費短信提醒
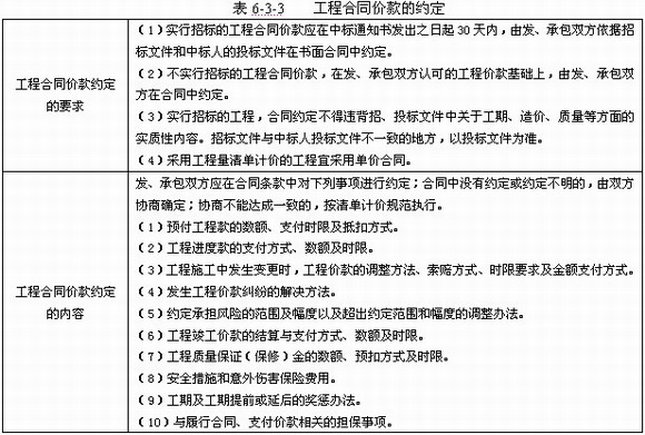
工程合同價款的約定

注:這部分內容為09版教材新增內容,應引起重視。
更多信息請訪問>> 造價工程師考試頻道 造價工程師考試論壇 造價工程師輔導課程免費試聽
·2010年造價工程師輔導"VIP班"及多種套餐上線!
·2010年全國注冊造價工程師考試時間:10月23、24日
·2010年注冊造價工程師考前網上輔導招生簡章
·04、05、06、07、08年造價工程師考試試卷及答案匯總
編輯推薦
最新資訊
- 備考必看:一級造價師《安裝計量》十大核心知識點總結2025-11-02
- 速看!一級造價師《土建計量》十大核心考點總結2025-11-01
- 免費分享:一級造價師《工程計價》十大核心考點總結2025-10-31
- 一鍵收藏:一級造價師《造價管理》十大核心考點總結2025-10-30
- 免費分享:2025年一級造價師《工程計價》考點匯總2025-10-29
- 2025年一級造價師《工程計價》考試難度及考點分析2025-10-28
- 免費分享:2025年一級造價師《造價管理》考點匯總2025-10-27
- 免費分享:2025年一級造價師案例分析重要考點匯總2025-10-27
- 2025年一級造價師《造價管理》重點考查內容2025-10-24
- 深度解析:2025年一級造價師案例考試難度及考察重點2025-10-23