造價工程師輔導資料:概算指標的編制
更新時間:2010-05-17 09:44:52
來源:|0
瀏覽
收藏
一級造價工程師報名、考試、查分時間 免費短信提醒
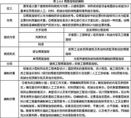
概算指標的編制

例題1:【2008年真題】建筑安裝工程概算指標所反映消耗量指標和造價指標的對象通常是( )。
A. 分項工程 B. 結構構件
C. 擴大結構構件 D. 整個建筑物或構筑物
答案:D
解題要點:本題主要考核概算指標的概念。概算指標通常是以整個建筑物和構筑物為對象,以建筑面積、體積或成套設備裝置的臺或組為計量單位而規定的人工、材料、機械臺班的消耗量標準和造價指標。本考點還可能考查概算指標的組成內容、作用、編制依據及步驟。
例題2:概算指標在具體內容的表示方法上,有( )兩種形式。
A.單項指標和分類指標 B.綜合指標和分類指標
C.綜合指標和單項指標 D.單項指標和分項指標
答案: C
例題3:在計價定額編制中,概算指標的作用主要是( )
A.作為編制投資估算的主要依據 B.設計單位進行設計方案比較的主要依據
C.建設單位選址的主要依據 D.確定投資額的主要依據
E.控制施工圖預算的依據
答案:ABCD
更多信息請訪問>> 造價工程師考試頻道 造價工程師考試論壇 造價工程師輔導課程免費試聽
·2010年注冊造價工程師各地考試報名時間匯總
·2010年造價工程師輔導"VIP班"及多種套餐上線!
·2010年注冊造價工程師考前網上輔導招生簡章
·04、05、06、07、08年造價工程師考試試卷及答案匯總
編輯推薦
最新資訊
- 備考必看:一級造價師《安裝計量》十大核心知識點總結2025-11-02
- 速看!一級造價師《土建計量》十大核心考點總結2025-11-01
- 免費分享:一級造價師《工程計價》十大核心考點總結2025-10-31
- 一鍵收藏:一級造價師《造價管理》十大核心考點總結2025-10-30
- 免費分享:2025年一級造價師《工程計價》考點匯總2025-10-29
- 2025年一級造價師《工程計價》考試難度及考點分析2025-10-28
- 免費分享:2025年一級造價師《造價管理》考點匯總2025-10-27
- 免費分享:2025年一級造價師案例分析重要考點匯總2025-10-27
- 2025年一級造價師《造價管理》重點考查內容2025-10-24
- 深度解析:2025年一級造價師案例考試難度及考察重點2025-10-23