造價工程師輔導資料:影響邊坡穩定因素
更新時間:2010-02-04 10:15:55
來源:|0
瀏覽
收藏
一級造價工程師報名、考試、查分時間 免費短信提醒
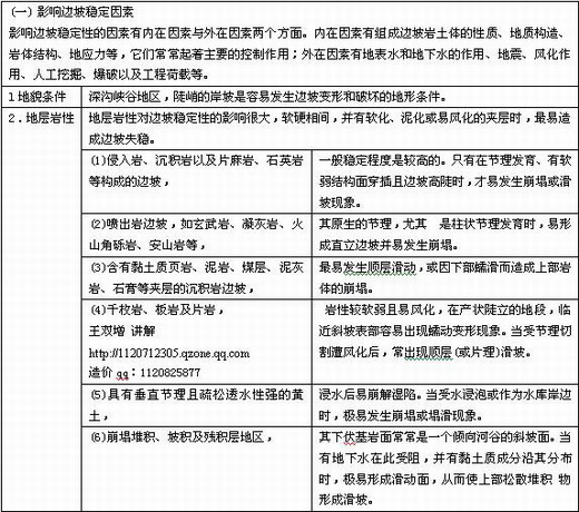
影響邊坡穩定因素

例題:影響邊坡穩定性的 內在因素有( )
A.地質構造
B.巖體結構
C.地應力
D.地震
E.地下水的作用
答案:A.B.C.
分析:影響邊坡穩定性的因素有內在因素與外在因素兩個方面。內在因素有組成邊坡巖土體的性質、地質構造、巖體結構、地應力等,它們常常起著主要的控制作用;外在因素有地表水和 地下水的作用地震、風化作用、人工挖掘、爆破以及工程荷載等。
更多信息請訪問>> 造價工程師考試頻道 造價工程師考試論壇 造價工程師輔導課程免費試聽
·參與09造價成績查詢及反饋 贏環球精美禮品~~~~~~
·2010年全國注冊造價工程師考試時間:10月23、24日
·2010年注冊造價工程師考前網上輔導招生簡章
·04、05、06、07、08年造價工程師考試試卷及答案匯總
編輯推薦
上一篇:造價工程師輔導資料:地下水特征
最新資訊
- 備考必看:一級造價師《安裝計量》十大核心知識點總結2025-11-02
- 速看!一級造價師《土建計量》十大核心考點總結2025-11-01
- 免費分享:一級造價師《工程計價》十大核心考點總結2025-10-31
- 一鍵收藏:一級造價師《造價管理》十大核心考點總結2025-10-30
- 免費分享:2025年一級造價師《工程計價》考點匯總2025-10-29
- 2025年一級造價師《工程計價》考試難度及考點分析2025-10-28
- 免費分享:2025年一級造價師《造價管理》考點匯總2025-10-27
- 免費分享:2025年一級造價師案例分析重要考點匯總2025-10-27
- 2025年一級造價師《造價管理》重點考查內容2025-10-24
- 深度解析:2025年一級造價師案例考試難度及考察重點2025-10-23