費用索賠教材解讀與命題考點
1Z206000 建設工程項目質量控制
命題考點十七 費用索賠
【教材解讀】
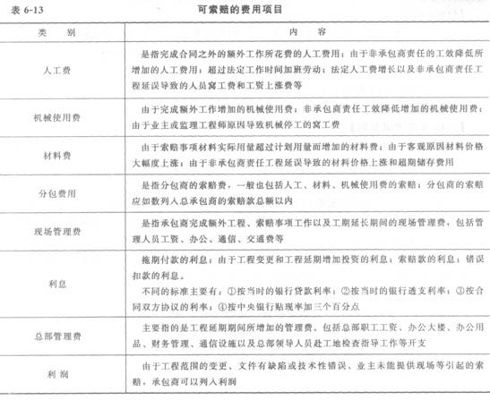
一、承包商可索賠的費用項目
可索賠的費用項目見表6―13。

二、索賠費用的計算方法
1.實際費用法
計算原則是以承包商為某項索賠工作所支付的實際開支為根據,向業主要求費用補償。用實際費用法計算時,在直接費的額外費用部分的基礎上,再加上應得的間接費和利潤,即是承包商應得的索賠金額。
2.總費用法
總費用法就是當發生多次索賠事件以后,重新計算該工程的實際總費用,實際總費用減去投標報價時的估算總費用,即為索賠金額。
3.修正的總費用法
修正的總費用法是對總費用法的改進,即在總費用計算的原則上,去掉一些不合理的因素,使其更合理。
【命題考點】
合同之外的額外工作;非承包商責任的工效降低;機械臺班費;自有機械的折舊費;租賃機械的租賃費;列入總承包商的索賠款總額;拖期付款的利息;由于工程變更和工程延期增加投資的利息;索賠款的利息;錯誤扣款的利息;工程范圍的變更、文件有缺陷或技術性錯誤、業主未能提供現場;支付的實際開支;考慮間接費和利潤;實際總費用減去投標報價時的估算總費用;某項工作調整后的實際總費用減去該項工作的報價費用。
【分析預測】
(1)分析判斷在某工程施工過程中所發生的額外費用是否可以提出索賠。
(2)計算某工程施工過程中承包商可以向業主提出的索賠款額為多少。
(3)要注意機械使用費的索賠單價的確定。
(4)選擇不同的索賠費用的計算方法來計算索賠款。
環球網校友情提示:如果您在此過程中遇到任何疑問,請登錄環球網校一級建造師考試論壇,隨時與廣大考生朋友們一起交流!
編輯推薦:
【考題回顧】
【2010年度考試真題】
下列索賠事件中,承包人可以索賠利潤的是( )。
A.材料價格上漲
B.工程暫停
C.工期延期
D.工程變更
【答案】D本題考核的是費用索賠。材料價格上漲可以索賠材料費。一般來說,由于工程范圍的變更、文件有缺陷或技術性錯誤、業主未能提供現場等引起的索賠,承包商可以列入利潤。但對于工程暫停的索賠,由于利潤通常是包括在每項實施工程內容的價格之內的,而延長工期并未影響削減某些項目的實施,也未導致利潤減少。所以,一般監理工程師很難同意在工程暫停的費用索賠中加進利潤損失。
【2009年度考試真題】
1.下列事件中,承包商可以向業主提出費用索賠的有( )。
A.工程量發生變化,引起承包商費用的增加
B.貨幣出現貶值,導致承包商實際費用的增加
C.業主延期支付應付工程款,造成利潤損失
D.由于不可抗力,造成停工損失
E.施工中出現了承包商難以預計的地下暗河,導致費用增加
【答案】AE本題考核的是建設工程項目的費用索賠。承包商可索賠的費用包括:由于非承包商責任的工效降低所增加的人工費用;超過法定工作時間加班勞動;法定人工費增長以及非承包商責任工程延期導致的人員窩工費和工資上漲費;由于索賠事項材料實際用量超過計劃用量而增加的材料費;由于客觀原因材料價格大幅度上漲;由于非承包商責任工程延期導致的材料價格上漲和超期儲存費用;由于完成額外工作增加的機械使用費;非承包商責任工效降低增加的機械使用費;由于業主或監理工程師原因導致機械停工的窩工費;分包費用;現場管理費;拖期付款的利息;錯誤扣款的利息;總部(企業)管理費;由于工程范圍的變更、文件有缺陷或技術性錯誤、業主未能提供現場等引起的索賠,承包商可以列入利潤。
2.實際費用法是工程費索賠中最常用的一種計算方法,該方法的計算原則是( )。
A.以承包商為某項索賠工作所支付的實際開支為根據
B.以承包商為某項索賠工作所支付的含稅工程造價為根據
C.以承包商為某項索賠工作所支付的直接工程費為根據
D.以承包商為某項索賠工作所支付的直接費為根據
【答案】A本題考核的是索賠費用的計算方法。索賠費用的計算方法有:實際費用法、總費用法和修正的總費用法。實際費用法是計算工程索賠時最常用的一種方法。這種方法的計算原則是以承包商為某項索賠工作所支付的實際開支為根據,向業主要求費用補償。
【2007年度考試真題】
建設工程索賠中,承包商計算索賠費用時最常用的方法是( )。
A.總費用法
B.修正的總費用法
C.實際費用法
D.修正的實際費用法
【答案】C索賠費用的計算方法有實際費用法、總費用法和修正的總費用法,其中,實際費用法是計算工程索賠時最常用的一種方法。
【2006年度考試真題】
1.承包商可以向業主索賠利潤的情況有( )。
A.工程范圍變更
B.文件有缺陷
C.分部工程延期施工
D.文件技術性錯誤
E.業主未能提供現場
【答案】ABDE一般來說,由于工程范圍的變更、文件有缺陷或技術性錯誤、業主未能提供現場等引起的索賠,承包商可以列入利潤。
2.下列各種情況中,施工單位可索賠施工機械使用費的是( )。
A.完成額外工作而增加的機械使用費
B.業主方未及時提供施工圖紙導致機械停工的窩工費
C.機械配置原因導致機械工效降低而增加的機械使用費
D.施工機械故障導致機械停工的窩工費
E.已經監理工程師批準的施工方案不當導致機械停工的窩工費
【答案】AB施工機械使用費的索賠包括:由于某種原因完成額外工作增加的機械使用費;非承包商責任工效降低增加的機械使用費;由于業主或監理工程師原因導致機械停工的窩工費。
3.某工程采用實際費用法計算承包商的索賠金額,由于主體結構施工受到干擾的索賠事件發生后,承包商應得的索賠金額中除可索賠的直接費外,還應包括( )。
A.應得的措施費和間接費
B.應得的間接費和利潤
C.應得的現場管理費和分包費
D.應得的總部管理費和分包費
【答案】B用實際費用法計算索賠金額時,在直接費的額外費用部分的基礎上,再加上應得的間接費和利潤,即是承包商應得的索賠金額。
4.某工程由于業主方提供的施工圖紙有誤,造成施工總包單位人員窩工75工日,增加用工8工日;由于施工分包單位設備安裝質量不合格返工處理造成人員窩工60工日,增加用工6工日。合同約定人工費日工資標準為50元,窩工補償標準為日工資標準的70%,則業主應給予施工總包單位的人工費索賠金額是( )元。
A.5425
B.4150
C.3025
D.2905
【答案】C施工總包單位的人員窩工和增加用工是由于非承包商原因造成的,所以可以索賠,索賠費用的計算過程為:75×50×70%+8×50=3025元。
環球網校友情提示:如果您在此過程中遇到任何疑問,請登錄環球網校一級建造師考試論壇,隨時與廣大考生朋友們一起交流!
編輯推薦:
【典型習題】
1.在建設工程項目施工索賠中,可索賠的人工費包括( )。
A.施工企業因雨期停工后加班增加的人工費用
B.法定人工費用增加費用
C.完成合同外的額外工作所花費的人工費用
D.非承包商責任的工效降低所增加的人工費用
E.非承包商責任造成工期延長導致的人員窩工費
2.職工福利費屬于可索賠費用中的( )。
A.直接費
B.間接費
C.分包費
D.總部管理費
3.可索賠的材料費中應包括( )。
A.二次搬運費
B.倉儲費
C.運輸費
D.機械使用費
E.合理的損耗費用
4.索賠費用的計算方法有( )。
A.修正的總費用法
B.實際費用法
C.計劃費用法
D.修正的實際費用法
E.總費用法
5.某建設項目業主與施工單位簽訂了可調價格合同。合同中約定:主導施工機械一臺為施工單位自有設備,臺班單價800元/臺班,折舊費為100元/臺班,人工日工資單價為40元/工日,窩工工費10元/工日。合同履行中,因場外停電全場停工2天,造成人員窩工20個工日;因業主指令增加一項新工作,完成該工作需要5天時間,機械5臺班,人工20個工日,材料費5000元,則施工單位可向業主提出直接費補償額為( )元。
A.10600
B.10200
C.11600
D.12200
6.合同履行過程中,業主要求保護施工現場的一棵古樹。為此,承包商自有一臺塔吊累計停工2天,后又因工程師指令增加新的工作,需要增加塔吊2個臺班,臺班單價1000元/臺班,折舊費200元/臺班,則承包商可提出的直接費補償為( )元。
A.2000
B.2400
C.4000
D.4800
【答案】1.BCDE2.D3.BCE4.ABE5.B6.B
環球網校友情提示:如果您在此過程中遇到任何疑問,請登錄環球網校一級建造師考試論壇,隨時與廣大考生朋友們一起交流!
編輯推薦:
最新資訊
- 【免費領取】還在為案例題發愁?2026年一建案例精批體驗課讓你快速提分!2025-11-14
- 【免費領取】一建重點知識閃記寶典,高分必備!2025-11-13
- 環球網校雙11狂歡:一建考生鎖定直播間,強師天團送免單!2025-11-11
- 一級建造師《法規》考點:社保與公積金必須同時繳納!2025-11-11
- 2026年一級建造師必領!報考及備考資料包已備好2025-10-20
- 速來了解!2026年一級建造師教材何時出新書?2025-10-20
- 備考神器!2018-2025年一級建造師真題及答案免費下載!2025-10-14
- 備考一級建造師遇大爺夸贊?考生關注啦2025-10-13
- 考完一級建造師這樣做,薪資翻倍!2025-09-25
- 2025年一建考試結束后,已經有人準備這個了...2025-09-24