一級建造師施工企業人力資源管理的任務命題考點
命題考點十二 施工企業人力資源管理的任務$lesson$
【教材解讀】
一、人力資源管理的工作步驟
人力資源管理的工作步驟有:編制人力資源規劃;通過招聘增補員工;通過解聘減少員工;進行人員甄選;員工的定向;員工的培訓;形成能適應組織和不斷更新技能與知識的能干的員工;員工的績效考評;員工的業務提高和發展。
二、項目人力資源管理的全過程
項目人力資源管理的全過程見表1―11。

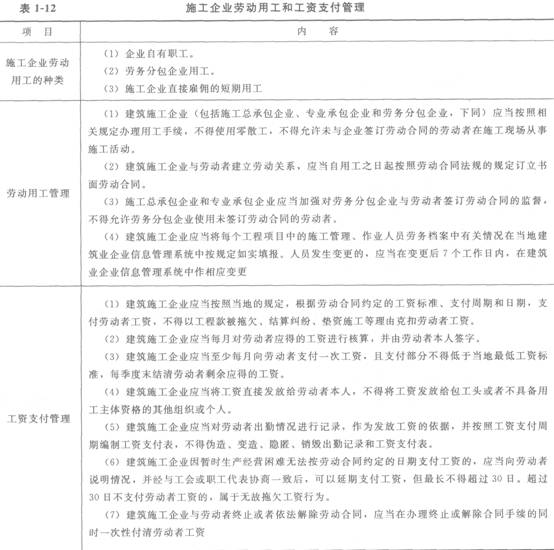
三、施工企業勞動用工和工資支付管理
施工企業勞動用工和工資支付管理見表1―12。

【命題考點】
通過招聘增補員工;通過解聘減少員工;進行人員甄選;員工的定向;員工的績效考評;項目人力資源管理計劃;項目人力資源管理控制;項目人力資源管理考核;勞動用工管理;工資支付管理。
【分析預測】
(1)對人力資源管理的各項工作按工作步驟進行排序。
(2)分析項目人力資源管理計劃、項目人力資源管理控制與項目人力資源管理考核的內容。
(3)分析勞動用工管理的相關內容。
【考題回顧】
【2010年度考試真題】
項目人力資源管理的目的是( )。
A.調動項目參與人的積極性
B.建立廣泛的人際關系
C.對項目參與人員進行績效考核
D.招聘或解聘員工
【答案】A本題考核的是項目人力資源管理的目的。項目人力資源管理是指有效地使用涉及項目的人員所需要的過程。項目人力資源管理的目的是調動所有項目參與人的移極性,在項目承擔組織的內部和外部建立有效的工作機制,以實現項目目標。
【2006年度考試真題】
建設工程項目人力資源管理的目的是( )。
A.減少項目管理班子人員數量
B.調動所有項目參與人的積極性
C.降低項目管理人工成本
D.組建項目管理班子
【答案】B項目人力資源管理的目的是調動所有項目參與人的積極性,在項目承擔組織的內部和外部建立有效的工作機制,以實現項目目標。
【典型習題】
1.項目資源管理的全過程包括項目資源( )。
A.計劃
B.配置
C.控制
D.處置
E.確定
2.項目人力資源管理的工作步驟包括( )。
A.通過解聘減少員工
B.員工的定向
C.員工的績效考評
D.員工的獎勵
E.員工的培訓
3.項目人力資源管理控制應包括( )。
A.人力資源培訓計劃
B.教育培訓和考核
C.人力資源的選擇
D.訂立勞務分包合同
E.人力資源需求計劃
4.建筑施工企業因暫時生產經營困難無法按勞動合同約定的日期支付工資的,應當向勞動者說明情況,并經與工會或職工代表協商一致后,可以延期支付工資,但最長不得超過( )天。
A.5
B.10
C.15
D.30
【答案】1.ABCD2.ABCE3.BCD4.D
2012年一級建造師課程免費試聽>>> 2012年二級建造師課程免費試聽>>>
最新資訊
- 搶占先機!2026年一級建造師備考攻略請查收!2025-12-22
- 2026年一建考試用書14冊同步預售,每科新增或變動5%-30%2025-12-19
- 2026年一級建造師新教材每科新增或變動5%-30%2025-12-19
- 2026年一級建造師新教材變動比例!每科變動5%-30%!2025-12-17
- 2026版一級建造師考試教材開啟預售,備考搶先一步2025-12-12
- 已整理!2026年一級建造師教材或將迎來這些改變2025-12-12
- 【免費領取】2026年一建:從真題視角看備考這件事課程2025-11-20
- 【免費領取】還在為案例題發愁?2026年一建案例精批體驗課讓你快速提分!2025-11-14
- 【免費領取】一建重點知識閃記寶典,高分必備!2025-11-13
- 環球網校雙11狂歡:一建考生鎖定直播間,強師天團送免單!2025-11-11