2014年注冊會計師考試《稅法》試題及答案(回憶版)
更新時間:2014-09-17 14:58:15
來源:|0
瀏覽
收藏
注冊會計師報名、考試、查分時間 免費短信提醒
摘要 2014年注冊會計師考試《稅法》試題及答案(回憶版)
2014年注冊會計師考試已順利結束,環球網校根據考生回憶試題,為大家整理了《稅法》試題及答案(回憶版),僅供參考
2014年注冊會計師考試《稅法》試題及答案(回憶版)
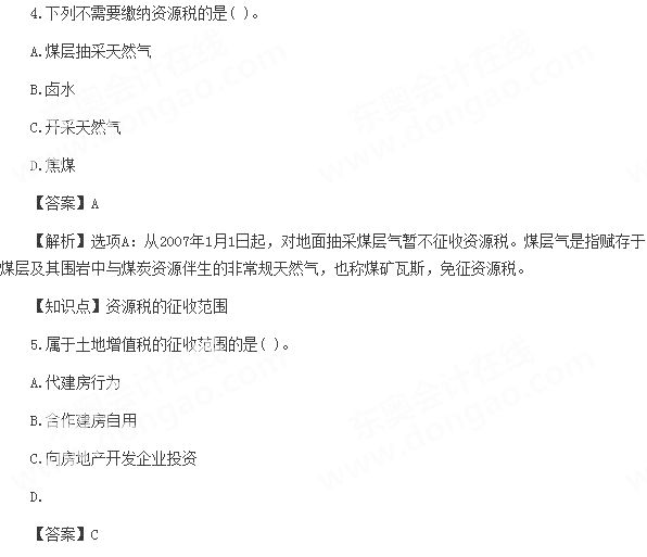
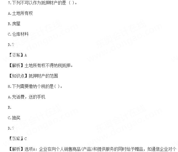
一、單項選擇題


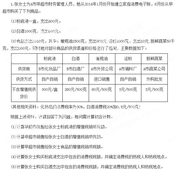
25%,速算扣除數是1005;個人所得稅共計=54000*10%-105+10500*25%-1005=6915(元)



其他工作差錯而需補稅的,應按原征稅日期實施的稅率征稅

人購買手機贈話費、入網費,或者購話費贈手機等,不征收個人所得稅

銷合同,需要征收印花稅


如果您在此過程中遇到任何疑問 ,請登錄環球網校 注冊會計師頻道及論壇,隨時與廣大考生朋友們一起交流!
三、計算分析題





如果您在此過程中遇到任何疑問 ,請登錄環球網校 注冊會計師頻道及論壇,隨時與廣大考生朋友們一起交流!
四、綜合題




如果您在此過程中遇到任何疑問 ,請登錄環球網校 注冊會計師頻道及論壇,隨時與廣大考生朋友們一起交流!
編輯推薦
最新資訊
- 2025年注冊會計師審計科目真題及答案2025-11-03
- 歷年注冊會計師真題及答案(附下載地址)2025-10-28
- 2025注會經濟法真題答案(附下載地址)2025-10-23
- 2025年注冊會計師考試題目及答案2025-10-20
- 2025注冊會計師會計試題真題答案解析2025-10-16
- 2025年注會綜合階段真題回憶版2025-10-13
- 2025年注冊會計師考試財管答案已公布2025-10-11
- 2025年注冊會計師財務管理真題及答案解析已更新2025-10-09
- 2025注冊會計師考試真題及答案,提供下載地址2025-10-09
- 注冊會計師歷年真題視頻解析:簡答題2025-09-30