2014經濟師《初級經濟基礎》復習知識點:第16章
熱點專題:2014經濟師報名入口|新教材解析|經濟師如何選專業|[每月免費課堂]
套餐推薦:"私人訂制"學習方案|全程一對一|零基礎VIP保過|初中級保過|超值特惠
第十六章 金融體系與金融市場
第一節 金融體系
金融體系的定義:
金融體系是有關資金的集中、流動、分配和再分配的一個系統。
構成現代金融體系的基本要素:
1.由貨幣制度所規范的貨幣流通。
2.金融中介――包括銀行類和非銀行類金融機構。
3.金融市場,包括資本市場、貨幣市場、外匯市場、保險市場等子市場。
4.金融工具――即金融產品或金融商品。是金融活動的載體,可以在金融市場上交易。
5.金融制度和調控機制。
第二節 金融市場
金融市場的分類:

第三節 金融工具與利率
金融工具的定義和特征:

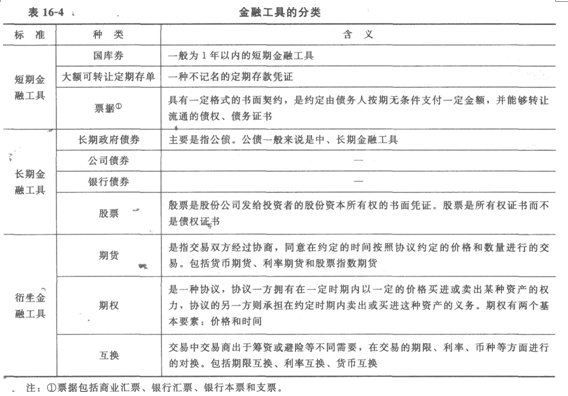
金融工具的分類:

商業匯票:指企業之間根據購銷合同進行延期付款時,所開具的反映債權、債務關系的票據。
銀行匯票:是匯款人將款項交存銀行,由該銀行簽發給匯款人持往異地辦理轉賬結算或支取現金的票據。
銀行本票:是指申請人將款項交存銀行,由銀行簽發給其憑以在同城范圍內辦理轉賬結算或支取現金的票據。
支票:是銀行的存款人簽發給收款人在同城范圍內辦理結算或委托開戶銀行將款項支付給收款人的票據。是一種典型的銀行信用工具
利息與利率的計算公式:
1.利率=利息額÷(借貸本金額×期限)
或:利息額=借貸本金額×期限×利率
2.利息的計算涉及三個因素:本金、期限和利率。計息方法有兩種:
(1)單利計息方法:Pt=P0 ×(1+it)
(2)復利計息方法:Pt=P0×(1+i)t
利率種類:
1.基準利率:在利率體系中起主導作用、能夠帶動和影響其他利率的利率,也稱中心利率,一般由一國貨幣當局(中央銀行)掌握。
2.按照利率的管理體制來劃分,利率可分為市場利率和計劃(官方)利率。
3.按在信貸期限內利率是否變動來劃分,利率可分為固定利率和浮動利率。
4.按是否剔除通貨膨脹因素來劃分,利率可分為名義利率和實際利率。實際利率=名義利率-通貨膨脹率
影響利率水平的因素:
1.平均利潤率是決定利率水平的基本因素;
2.貨幣資金的供求關系;
3.物價上漲率;
實際利率=名義利率-物價上漲率
4.歷史沿革;
5.中央銀行貨幣政策;
6.國際金融市場利率。
利息的本質和作用:
利息是由借款者支付給貸款者的超過借貸本金的價值,即借出資金的報酬或使用資金的代價。
利息具有價值判斷作用,表現為:
第一,利息是衡量不同時期貨幣資金實際價值的尺度。
第二,利息可以提高資金使用效率。
2014年經濟師劉艷霞獨家主講 環球網校2013押題命中90%
環球網校友情提示:如果您在此過程中遇到任何疑問,請登錄環球網校經濟師頻道&論壇,或加經濟師考試QQ群:129666620,我們隨時與廣大考生朋友們一起交流!
》》移動APP下載:下載環球網校移動客戶端,手機、IPAD,隨時隨地看資訊,學講義!

最新資訊
- 2020年初中級經濟師《經濟基礎》章節考點匯總2019-11-15
- 2019年初中級經濟師《工商管理》考點匯總2019-10-17
- 2019年初中級經濟師《金融經濟》考點匯總2019-10-15
- 2019年初中級經濟師《建筑經濟》考點匯總2019-10-15
- 2019年初中級經濟師《財政稅收專業》考點匯總(10月12日更新)2019-10-12
- 2019年初中級經濟師《經濟基礎》考點匯總2019-10-10
- 2019年經濟師考試這12個公式必備!2019-09-10
- 2019年全國經濟師考試教材正式出版!2019-07-09
- 2019年經濟師考試備考必背公式集合匯總2019-04-25
- 2019年經濟師考試備考必背公式集合三2019-04-25