2012年陜西會計從業資格考試《財經法規》試題
點擊查看:陜西會計從業資格考試各年試題匯總
2012年陜西會計從業資格考試《財經法規》試題
一、單項選擇題(本類題共20小題,每小題l分,共20分。每小題備選答案中,只有一個符合題意的正確答案。請將選定的答案,按答題要求,用28鉛筆填涂答題卡中的相應信息點。多選、錯選、不選均不得分。)
1.下列關于國庫單一賬戶的表述中,不正確的是( )。
A.用于記錄、核算和反應納入預算管理的財政收入和財政支出活動
B.用于記錄與財政部門零余額賬戶進行清算
C.用于預算單位零余額賬戶進行清算
D.用于預算單位辦理轉賬,提取現金結算業務
2.賬證核對的主要目的是( )。
A.核查資產
B.以備納稅檢查
C.及時發現錯賬以進行更正
D.保證賬簿完整
3.根據《預算法》的規定,下列各項中,負責具體編制各級政府預算調整方案的是( )。
A.人民代表大會
B.人民代表大會常務委員會
C.政府稅務部門
D.政府財政部門
4.《陜西省會計管理條例》規定,縣級以上財政部門作出吊銷資格證書,對單位處五萬元以上罰款、對個人處三萬元以上罰款決定的,應當告知當事人有要求( )的權利。
A.行政復議
B.提起行政訴訟
C.聽證
D.行政仲裁
5.下列各項中,不屬于會計職業道德教育途徑的是( )。
A.會計學歷教育
B.會計人員繼續教育
C.會計人員自我教育
D.會計專業技術資格考試
6.下列關于會計職業道德與會計法律制度聯系的說法中,不正確的是( )。
A.兩者有共同的目標、相同的調整對象,承擔著同樣的職責
B.兩者在內容上相互滲透、相互重疊
C.兩者在地位上相互轉化、相互吸收
D.兩者在表現形式上都是具體的、明確的和成文的
7.增值稅的征稅對象是( )。
A.增值額
B.銷售額
C.毛利潤
D.純利潤
8.根據《人民幣銀行賬戶結算管理辦法》的規定,為了加強對住房基金和社會 保障基金的管理,存款人應依法申請在銀行開立的賬戶是( )。
A.一般存款賬戶
B.基本存款賬戶
C.專用存款賬戶
D.臨時存款賬戶
9.根據《政府采購法》的規定,下列各單位中,可以確定并公布政府采購限額標準的是( )。
A.省級以上人民政府
B.地市級人民政府
C.縣市級人民政府
D.鄉鎮級人民政府
10.依據《支付結算辦法》的規定,下列各項中,屬于支付結算行為的是( )。
A.用現金結算銀行存款利息
B.用現金結算貨款
C.用信用卡結算貨款
D.用現金結算銀行貸款利息
11.某企業將在展銷會上取得的收入,在公司會計賬冊之外另行登記。該行 為屬于( )。
A.私設會計賬簿
B.變造會計賬簿
C.隨意變更會計處理方法
D.偽造會計賬簿
12.根據《支付結算辦法》的規定,下列票據和結算憑證上的記載事項中,原記載人可以更改的是( )。
A.金額
B.出票或簽發時間
C.付款時間
D.收款人名稱
13.根據《支付結算辦法》的規定,出票人在付款人處的存款足以支付支票時,付款人應當在見票后足額付款的期限是( )。
A.10日內
B.5日內
C.次日
D.當日
14.可以受理開戶單位增加或減少庫存現金限額申請的法定機構是( )。
A.中國人民銀行總行
B.中國人民銀行各級分行
C.銀監會
D.開戶銀行
15.某高新技術企業2010年應納稅所得額為l 000萬元,其所得稅應納稅額 為( )萬元。
A.150
B.200
C.250
D.330
16.下列各項中,能夠確定單位送存現金收入時間的法定機構是( )。
A.開戶銀行
B.中國人民銀行各級分行
C.中國人民銀行總行
D.單位決策層
17.根據《預算法》的規定,下列各項中,負責定期向國務院報告中央和地方預 算執行情況的是( )。
A.全國人民代表大會
B.全國人民代表大會常務委員會
C.國務院統計部門
D.國務院財政部門
18.移交人員因病或其他特殊原因不能親自辦理移交手續的,下列各項中,正確的處理方法是( )。
A.經單位領導批準,可由移交人員委托他人代辦移交
B.可由移交人員自行授權他人代辦移交
C.經會計機構負責人批準,可由移交人員委托他人代辦移交
D.可由會計機構負責人自行授權他人代辦移交
19.在不可預見的緊急情況發生時,對于不能從其他供應商處采購的貨物或 服務,可以采用的采購方式是( )。
A.公開招標
B.邀請招標
C.競爭性談判
D.單一來源采購
20.受托單位按照稅務機關核發的代征證書的要求,以稅務機關的名義向納稅人征收零散稅款的征收方式是( )。
A.定期定額征收
B.代扣代繳
C.代收代繳
D.委托收款
二、多項選擇題(下列每小題備選答案中,有兩個或兩個以上符合題意的正確答案。請將選定的答案按答題卡要求,用2B鉛筆填涂答題卡中相應的信息點,本類題共40分,每小題2分。多選、少選、不選均不得分)
1.小張是某代理記賬公司提供專業服務的會計人員,在其位客戶提供的下列服務中,違背會計職業道德要求的做法有( )。
A.利用會計專業知識向委托單位提出偷稅的建議
B.向委托單位提出改進內部控制的建議
C.為幫助委托單位負責人完成年度業績,提出將固定資產折舊和銀行借款利息掛賬處理的建議
D.在委托單位舉辦會計知識培訓,幫助樹立依法理財觀念

7.以下關于會計職業道德的表述中,不正確的是( )。
A.會計職業道德是規范會計行為的基礎
B.會計職業道德與會計法律制度兩者在性質上相同
C.會計職業道德規范的全部內容歸納起來就是廉潔自律與強化服務
D.會計職業道德不調整會計人員的外在行為
8.會計工作交接對,屬于接替人員應核對的項目有( )。 A.庫存現金、有價證券
B.會計憑證、賬簿、報表和其他會計資料 C.移交人員經管的票據、印章及其他實物
D.電子數據
9.下列關于票據的中文大寫金額數字中,正確的有( )。
A.壹萬陸仟圓整
B.三萬二千一十二元伍角整
C.肆萬零叁元捌角整
D.柒千元正
10.下列關于國家統一的會計制度的表述中,正確的有( )。
A.國家統一的會計制度包括會計法律和會計行政法規
B.國家統一的會計制度包括會計部門規章和會計規范性文件
C.《陜西省會計管理條例》屬于國家統一的會計制度
D.國家統一的會計制度是我國會計法律制度的組成部分
11.一般會計人員辦理交接手續,負責監交的人員可以是( )。
A.會計機構負責人
B.會計主管人員
C.單位負責人
D.主管單位派的人
12.根據《個人所得稅法》規定,下列應稅項目可以按次計算征收個人所得稅的有( )。
A.企事業單位的承包經營、承租經營所得
B.勞務報酬所得
C.稿酬所得
D.利息、股息、紅利所得
13.根據《人民幣銀行結算賬戶管理辦法》的規定,銀行結算賬戶的變更包 括( )。
A.存款人名稱變更
B.單位法定代表人或主要負責人變更
C.地址的變更
D.單位會計人員變更
14.稅務代理的形式包括( ).
A.全面代理
B.單項代理
C.臨時代理
D.常年代理
15.根據《人民幣銀行結算賬戶管理辦法》的規定,下列各項中,存款人可以申請開立臨時存款賬戶的有( )。
A.設立臨時機構
B.異地臨時從事經營活動
C.注冊驗資
D.境外(含港澳臺地區)機構在境內從事經營活動
編輯推薦:
陜西咸陽2014年上半年會計從業資格考試合格證書辦理5月12日起
溫馨小貼士:如果您在報名過程中遇到任何疑問,請登錄環球網校會計證考試頻道及論壇,隨時與廣大考生朋友們一起交流!
點擊查看:陜西會計從業資格考試各年試題匯總
16.下列各項中,屬于按照稅收的計稅依據不同進行分類的有( )。
A.財產稅
B.從量稅
C.從價稅
D.復合稅
17.稅法是國家及納稅人依法征稅、依法納稅的行為準則,國家制定稅法的目的包括( )。
A.保障國家利益
B.保障納稅人的合法權益
C.維護正常的稅收秩序
D.保證國家的財政收入
18.根據《支付結算辦法》的規定,支票與匯票和本票相比,它的顯著特點有( )。
A.以銀行作為付款人
B.以其他金融機構作為付款人
C.見票即付
D.可以透支
19.單位建立的貨幣資金業務授權批準制度應當包括( )。
A.審批人對貨幣資金業務授權批準的方式
B.審批人對貨幣資金業務授權批準的權限
C.審批人對貨幣資金業務授權批準的程序
D.審批人對貨幣資金業務授權批準的責任和相關控制措施
20.下列各項表述中,正確的有( )。
A.票據和結算憑證是辦理支付結算的工具
B.未使用按中國人民銀行統一規定印制的票據,票據無效
C.未使用中國人民銀行統一規定格式的結算憑證,銀行不予受理
D.單位、個人和銀行辦理支付結算,必須使用按中國人民銀行統一規定印制的票據和結算憑證
三、判斷題(本類題共20題,每小題1分,共20分。請將判斷結果用2B鉛筆填涂答題卡中相應的信息點。每小題判斷結果正確的得l分,判斷結果錯誤的扣0.5分,不判定不得分也不扣分。本類題最低得分為零分。)
1.通過對會計人員的會計行為動機提出相應的會計職業道德要求,引導、規范、約束會計人員樹立正確的職業觀念,可以達到規范會計行為的目的。 ( )
2.會計職業道德修養的環節包括道德認知、道德情感、道德信念、道德行為等。 ( )
3.根據《中華人民共和國會計法》的規定,偽造、變造會計憑證、會計賬簿,編 制虛假財務會計報告的行為,尚不構成犯罪的,可由縣級以上人民政府財 政部門予以通報。 ( )
4.會計賬簿登記,必須以經過審核的會計憑證為依據。 ( )
5.政府采購當事人僅包括采購人和供應商。 ( )
6.根據《預算法》的規定,國務院財政部門負責編制中央和地方預算調整方案。 ( )
7.單位可以開立多個一般存款賬戶。 ( )
8.各部門對所屬各單位的決算草案,應當審核并匯總編制本部門的決算草 案,在規定的期限內報本級政府財政部門審核。 ( )
9.會計行為的規范化主要依賴于會計人員的道德信念、道德品質來實現。 ( ) l0.會計人員遵循“堅持準則”的會計職業道德,就是只需要堅持和遵循會計 核算的基本準則和具體準則,嚴格按這些準則辦事。 ( )
11.根據《預算法》的規定,中央預算和地方各級政府預算,應當參考上一年預 算執行情況和本年度收支預測進行編制。 ( )
12.《稅收征收管理法》規定,處罰爭議適用必經復議程序。 ( )
13.稅務機關可以自行規定提前征收、延緩征收稅款。 ( )
14.除國家法律法規另有規定外,存款人的資金必須由其自主支配,銀行無權 擅自動用存款人在銀行賬戶里的資金。 ( )
15.工商稅類主要包括增值稅、消費稅、營業稅、資源稅、企業所得稅、個人所 得稅等稅種。 ( )
16.為保證現金的安全完整,各單位只能采取實地盤點法對庫存現金進行定 期和不定期清查。 ( )
17.根據《支付結算辦法》的規定,個人不能使用商業匯票。 ( )
18.根據《人民幣銀行結算賬戶管理辦法》的規定,信托基金專用存款賬戶需 要支取現金的,應在開戶時報中國人民銀行當地分支行批準。 ( )
19.會計職業道德的“強化服務”就是要求會計人員樹立服務意識,提高服務 質量,努力維護和提升會計職業的良好社會形象。 ( )
20.為方便填寫,票據和結算憑證的大寫金額欄可以預印固定的“仟、佰、拾、 萬、仟、佰、拾、元、角、分”字樣。 ( )
四、案例分析題(本類題共l0題,每小題2分,共20分。每小題備選答案中,有一個或一個以上符合題意的正確答案。請將選定的答案,按答題卡要求,用28鉛筆填涂答題卡中相應的信息點。多項、少選、錯選均不得分。)
根據以下資料回答1-5題:
2011年3月,某省級財政部門在對某外貿企業的財務會計報告進行檢查時,發現下列情況:
(1)該企業的業務活動主要是對美貿易,業務收支主要以美元結算,也有少量以人民幣結算的業務。
(2)財務會計報告由會計機構負責人簽名并蓋章后報出。
(3)該企業與2009年6月30日報送了2008年度的企業所得稅納稅申報表,并附送了按稅法調整后的財務會計報告和其他有關資料。
(4)2009年,改企業為了向銀行申請貸款,向銀行提供了改動后的2008年度企業財務會計報告。
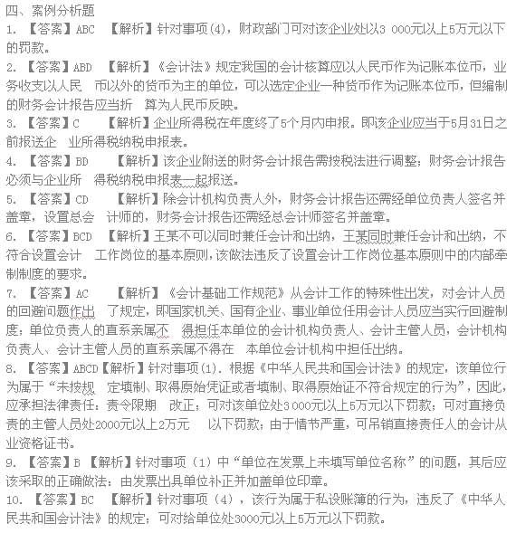
1.針對事項(4),下列說法中正確的有( )。
A.改企業的做法違反了《中華人民共和國會計法》的規定
B.屬于向不同的會計資料是使用者提供的財務會計報告編制不一致的行為
C.財政部門應責令該企業限期改正
D.財政部門可對該企業處以5000元以上5萬元一下的罰款。
2.針對事項(1),下列說法中正確的有( )。
A.該企業可以采用美元作為記賬本位幣
B. 該企業可以采用人民幣作為記賬本位幣
C.該企業若以美元作為記賬本位幣,在編制財務會計報告時無需折算成人民幣
D.該企業若以美元作為記賬本位幣,在編制財務會計報告時應折算成人民幣
3.針對(3)下列說法中正確的為( )
A.該企業的報送時間符合稅法規定
B.該企業應當與3月31日之前報送企業所得稅納稅申報表
C. 該企業應當與5月31日之前報送企業所得稅納稅申報表
D. 該企業應當與6月31日之前報送企業所得稅納稅申報表
4.針對(3)下列說法中正確的有( )。
A.該企業附送的財務會計報告無需按稅法進行調整
B.該企業附送的財務會計報告需按稅法進行調整
C.財務會計報告可以不與企業所得稅申報表一起報送
D.財務會計報告必須與企業所得稅納稅申報表一起報送
5.針對事項(2),下列說法中正確的有( )。
A.除會計機構負責人外,財務會計報告還需經過單位出納簽名并蓋章
B.除會計機構負責人外,財務會計報告還需經過單位主管會計工作的負責人簽名并蓋章
C.除會計機構負責人外,財務會計報告還需經單位負責人簽名并蓋章
D.設置總會計師的,財務會計報告還需經總會計師簽名并蓋章
根據以下資料回答6―10題:
2009年5月,財政部門在對某事業單位的檢查中發現下列情況:
(1)部分會計憑證與后附發票上的金額不一致,且發票上未填寫單位名稱,涉及金額較大。
(2)由于人手緊張,會計王某同時兼任該單位出納。
(3)該會計機構負責人張某是該單位負責人李某的妻子。(4)該單位兩套賬簿,一套賬簿用于向外報送財務數據,另一套賬簿用于內部核算。根據以上情況,請回答下列問題:
6.針對事項(2),下列說法中正確的有( )。
A.王某可以同時兼任會計和出納
B.王某不可以同時兼任會計和出納
C.王某同時兼任會計‘和出納,不符合設置會計工作崗位的基本原則
D.該做法違反了設置會計工作崗位基本原則中的內部牽制制度的要求
7.針對事項(3),下列說法中正確的有( )。
A.張某不得擔任該單位的會計機構負責人
B.張某可以擔任該單位的會計機構負責人
C.不符合《會計基礎工作規范》中回避制度的相關規定
D.張某不得在該單位擔任任何職務
8.針對事項(1),根據《中華人民共和國會計法》的規定,下列說法中正確的有( )。 A.責令限期改芷
B.可對該單位處3000元以上5萬元以下罰款
C.可對直接負責的主管人員處2 000元以上2萬元以下罰款
D.由于情節嚴重,可吊銷直接責任人員的會計從業資格證書
9.根據《中華人民共和國會計法》的規定,針對事項(1)中“單位在發票上未填寫單位名稱”的問題,其后應該采取的正確做法為( )。
A.由發票經手人補填單位名稱并作出文字說明
B.由發票出具單位補正并加蓋單位印章
C.由該單位更正并加蓋單位印章
D.由該單位更正并由檢查組確認
10.針對事項(4),下列說法中正確的有( )。
A.符合《中華人民共和國會計法》的規定
B.屬于私設賬簿的行為,違反了《中華人民共和國會計法》的規定
C.可對該單位處3 000元以上5萬元以下罰款
D.可對該單位處5 000元以上5萬元以下罰款
編輯推薦:
陜西咸陽2014年上半年會計從業資格考試合格證書辦理5月12日起
溫馨小貼士:如果您在報名過程中遇到任何疑問,請登錄環球網校會計證考試頻道及論壇,隨時與廣大考生朋友們一起交流!
點擊查看:陜西會計從業資格考試各年試題匯總
2012年陜西會計從業資格考試《財經法規》試題答案與解析
一、單項選擇題
1.【答案】B 【解析】國庫單一賬戶,用于與財政部門在代理銀行開設的零余額賬戶進行清算。
2.【答案】C 【解析】賬證核對的主要目的是及時發現錯賬以進行更正。
3.【答案】D 【解析】地方各級政府財政部門具體編制本級預算、決算草案;具體編制本級預算的調 整方案等。
4.【答案】C 【解析】《陜西省會計管理條例》規定,縣級以上財政部門作出吊銷資格證書,對單位處 五萬元以上罰款、對個人處三萬元以上罰款決定的,應當告知當事人有要求聽證的權利。
5.【答案】D 【解析】會計專業技術資格考試,不屬于會計職業道德教育途徑。
6.【答案】D 【解析】會計職業道德其表現形式既有明確的成文規定.也有不成文的約定.并無具體 的表現形式,只是依靠社會輿論、道道約束、傳統習俗和道德評價來實現。
7.【答案】A 【解析】增值稅是以法定增值額為征稅對象征收的一種流轉稅。
8.【答案】c 【解析】專用存款賬戶用于辦理各項專用資金的收付。住房基金和社會保險基金的關 系,需要開立專用存款賬戶。
9.【答案】A 【解析】政府采購限額標準,屬于中央預算的政府采購項目,由國務院確定并公布;屬 于地方預算的政府采購項目,由省、自治區、直轄市人民政府或者其授權的機構確定并公布。
10.【答案】C 【解析】支付結算包括票據、銀行卡和匯兌、托收承付、委托收款等結算行為。用信用 卡結算貨款,屬于支付結算行為。
11.【答案】A 【解析】某企業將在展銷會上取得的收入,在公司會計賬冊之外另行登記。該行為屬 于私設會計賬簿行為。
12.【答案】C 【解析】付款時間可以更改。
13.【答案】D 【解析】出票人在付款人處的存款足以支付支票時,付款人應當在見票后足額付款的 期限是當日。
14.【答案】D 【解析】開戶銀行是以受理開戶單位增加或減少庫存現金限額申請的法定機構。
15.【答案】C 【解析】該公司所得稅應納稅額為:l 000×25%=250(萬元)。
16.【答案】A 【解析】能夠確定單位送存現金收入時間的法定機構是開戶銀行。
1 7.【答案】D 【解析】國務院財政部門負責定期向國務院報告中央和地方預算執行情況。
18.【答案】A 【解析】移交人員因病或其他特殊原因不能親自辦理移交手續的,經單位負責人批準, 可由移交人員委托他人代辦交接。
19.【答案】D 【解析】符合下列情形之一的貨物或者服務,可以依法采用單一來源方式采購:(1)只 能從唯一供應商處采購的;(2)發生了不可預見的緊急情況不能從其他供應商處采購的;(3)必須保 證原有采購項目一致性或者服務配套性的要求,需要繼續從原供應商處添購,且添購資金總額不超 過原合同采購金額百分之十的。
20.【答案】D 【解析】委托代征是指受托單位按照稅務機關核發的代征證書的要求,以稅務機關的 名義向納稅人征收一些零散稅款的一種稅款征收方式。

11.【答案】AB 【解析】一般會計人員辦理交接手續,由會計機構負責人(會計主管人員)監交。
12.【答案】BCD 【解析】A選項是按年計算征收個人所得稅的。
13.【答案】ABC【解析】銀行結算賬戶的變更是指存款人名稱、單位法定代表人或主要負責人、地址以 及其他開戶資料發生的變更。
14.【答案】ABCD【解析】稅務代理的形式包括全面代理、單項代理、臨時代理和常年代理。
15.【答案】ABED【解析】凡是具有民事權利能力和民事行為能力,并依法獨立享有民事權利和承擔民 事義務的法人和其他組織,均可以開立基本存款賬戶。
16.【答案】BCD 【解析】稅收按照計稅標準不同,可以分為從價稅、從量稅和復合稅。財產稅是按照征 稅對象分類的。
17.【答案】ABED【解析】ABED選項均包括在內。
18.【答案】ABC【解析】支票與匯票和本票相比,有兩個顯著的特點:第一,以銀行或者其他金融機構 作為付款人;第二,見票即付。
19.【答案】ABED【解析】單位應當對貨幣資金業務建立嚴格的授權批準制度,明確審批人對貨幣資金 業務的授權批準方式、權限、程序、責任和相關控制措施,規定經辦人辦理貨幣資金業務的職責范圍 和工作要求。
20.【答案】ABED【解析】單位、個人和銀行辦理支付結算.必須使用按中國人民銀行統一規定印制的票 據和結算憑證;票據和結算憑證是辦理支付結算的工具;未使用按中國人民銀行統一規定印制的票 據,票據無效;未使用中國人民銀行統一規定格式的結算憑證,銀行不予受理。
三、判斷題
1.【答案】√
2.【答案】√
3.【答案】√
4.【答案】√
5.【答案】× 【解析】政府采購當事人是指在政府采購活動中享用權利和承擔義務的各類主體,包括采購人、供應商和采購代理機構等。
6.【答案】× 【解析】國務院財政部門負責編制中央預算調整方案;地方各級政府財政部門具體編 制本級預算的調整方案。
7.【答案】√
8.【答案】√
9.【答案】× 【解析】會計行為規范化不僅要以會計法律、法規做保證,還要依賴會計人員的道德信念、道德品質來實現。
10.【答案】× 【解析】堅持準則,就是要求會計人員在處理業務過程中,嚴格按照會計法律制度辦事,不為主觀或他人意志左右。這里所指的“準則”不僅指會計準則,而且包括會計法律、會計行政法 規、國家統一的會計制度以及會計工作相關的法規制度。
11.【答案】√
12.【答案】× 【解析】《稅收征收管理法》規定,處罰爭議適用選擇復議程序。必經復議的適用范圍是復議申請入對稅務機關作出的征稅行為不服申請復議的;選擇復議的適用范圍是復議申請人對稅務機關作出的行政處罰行為,強制執行措施和稅收保全措施行為不服的。
13.【答案】× 【解析】稅務機關依照法律、行政法規的規定征收稅款,不得違反法律、行政法規的規 定開征、停征、多征、少征、提前征收、延緩征收或者攤派稅款。
14.【答案】√
15.【答案】√
16.【答案】× 【解析】為保證現金的安全完整,各單位一般采取實地盤點法對庫存現金進行定期和不定期清查。
17.【答案】√
18.【答案】× 【解析】信托基金專用存款賬戶不得支取現金。
19.【答案】√
20.【答案】× 【解析】票據和結算憑證的大寫金額欄不得預印固定的“仟、佰、拾、萬、仟、佰、拾、元、 角、分”字樣。

編輯推薦:
陜西咸陽2014年上半年會計從業資格考試合格證書辦理5月12日起
溫馨小貼士:如果您在報名過程中遇到任何疑問,請登錄環球網校會計證考試頻道及論壇,隨時與廣大考生朋友們一起交流!
最新資訊
- 會計從業《會計基礎》真題案例分析題練習2018-03-23
- 會計從業《會計基礎》真題判斷練習2018-03-19
- 會計從業資格《會計基礎》真題多選回顧2018-03-07
- 會計從業資格《會計電算化》真題精選2018-03-01
- 會計從業資格《財經法規》真題回顧2018-03-01
- 會計從業資格考試會計基礎真題回顧練習2018-03-01
- 2016年會計從業資格考試財經法規原題卷2016-08-12
- 浙江會計從業資格考試試題及答案(會計基礎單選)2016-07-12
- 浙江會計從業資格考試試題及答案(財經法規多選)2016-07-12
- 會計上崗證考試試題之會計基礎判斷2016-07-11