2014年淮安會計從業資格證調轉流程圖
更新時間:2014-03-21 13:50:18
來源:|0
瀏覽
收藏
摘要 2014年淮安會計從業資格證調轉流程圖。
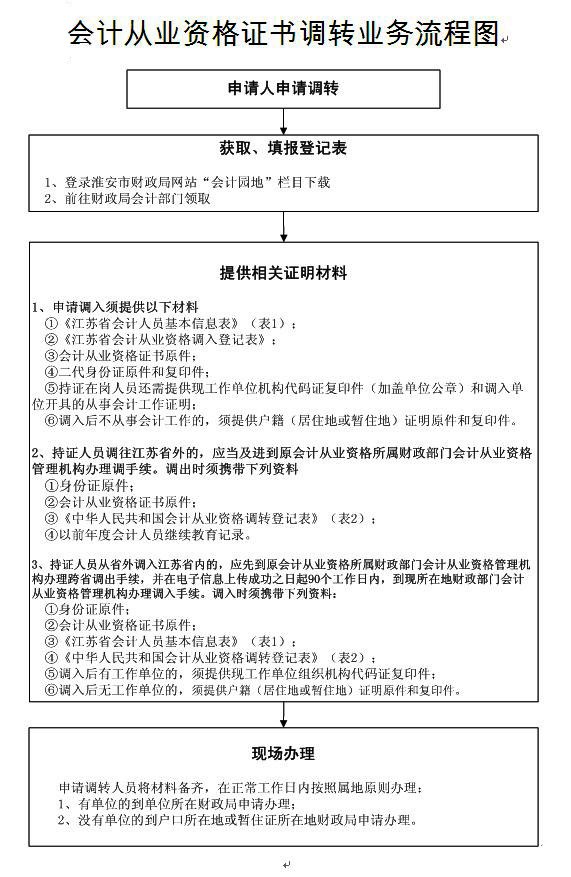
2014年江蘇省淮安市會計從業資格證書調轉流程

關 注:
考試報名>>2014年會計證考試報名專題
網址大全>>全國各地會計從業考試報名網址匯總
溫馨小貼士:如果您在報名過程中遇到任何疑問,請登錄環球網校會計證考試頻道及論壇,隨時與廣大考生朋友們一起交流!
編輯推薦:
上一篇:蘇州吳中區會計從業資格證申領須知
最新資訊
- 常州市換會計從業資格證要什么資料?2017-12-29
- 安徽阜陽市終止辦理與會計從業資格有關的行政服務事項的公告2017-11-29
- 福建三明市會計從業資格證書停止辦理有關事項的函2017-11-29
- 湖北孝感市會計從業資格證書如何轉出?轉出流程及材料?2017-11-09
- 福州市會計從業資格證換證業務即將到期暫停辦理的通告2017-11-02
- 吉林省關于清理核查空白會計從業資格證書的通知2017-10-25
- 廣東清遠市盡快領取會計從業資格證書的通知2017-08-21
- 2014年9月拿的會計從業資格證現在還有用嗎 失效了沒有?2017-08-14
- 廣東汕尾市關于換發新版會計從業資格證書的通知2017-07-07
- 常州市關于盡快申領及換發會計從業資格證書的通知2017-06-13