2015年經濟師《中級財稅》知識點預習(3)國際稅收
更新時間:2014-12-16 09:31:47
來源:|0
瀏覽
收藏
摘要 2015年經濟師《中級財稅》知識點預習匯總,請各位考生關注。
熱點專題:2015年經濟師考試輔導招生簡章
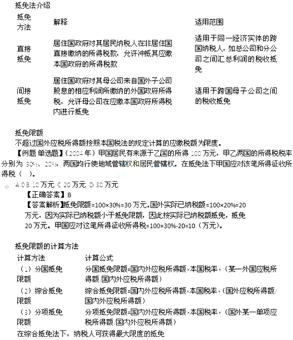
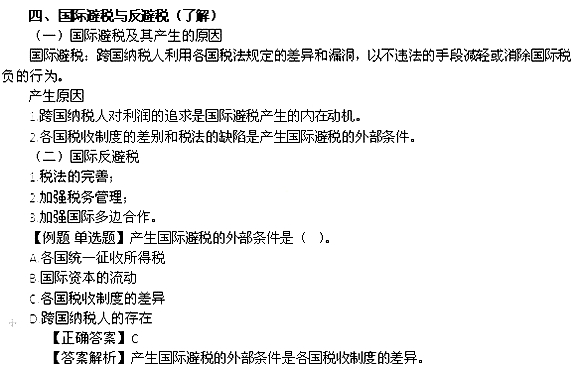
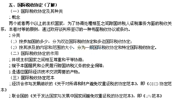
第五節 國際稅收







環球網校友情提示:如果您在此過程中遇到任何疑問,請登錄環球網校經濟師頻道&論壇,或加經濟師考試QQ群:129666620,我們隨時與廣大考生朋友們一起交流!【Ctrl鍵+D】手動收藏此頁面

編輯推薦
最新資訊
- 2020年初中級經濟師《經濟基礎》章節考點匯總2019-11-15
- 2019年初中級經濟師《工商管理》考點匯總2019-10-17
- 2019年初中級經濟師《金融經濟》考點匯總2019-10-15
- 2019年初中級經濟師《建筑經濟》考點匯總2019-10-15
- 2019年初中級經濟師《財政稅收專業》考點匯總(10月12日更新)2019-10-12
- 2019年初中級經濟師《經濟基礎》考點匯總2019-10-10
- 2019年經濟師考試這12個公式必備!2019-09-10
- 2019年全國經濟師考試教材正式出版!2019-07-09
- 2019年經濟師考試備考必背公式集合匯總2019-04-25
- 2019年經濟師考試備考必背公式集合三2019-04-25