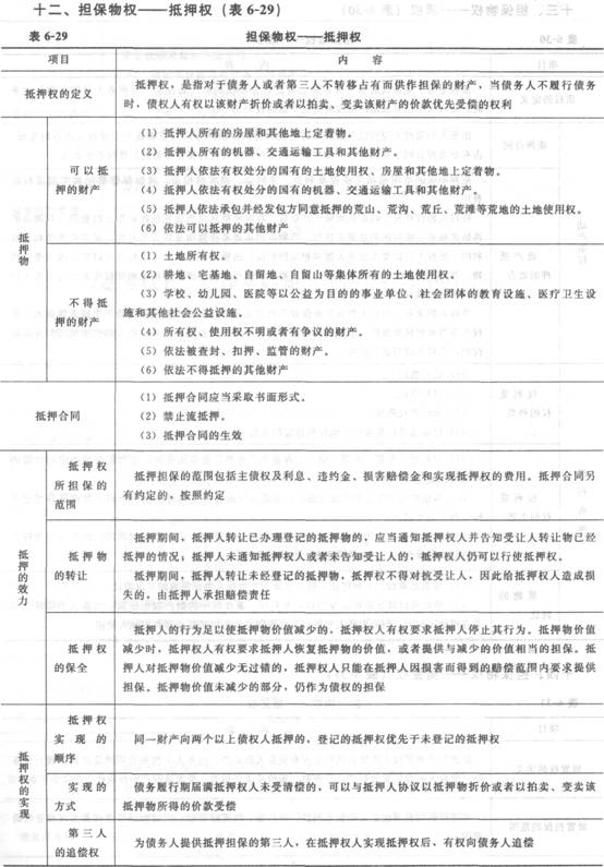
物權法基礎知識之擔保物權--抵押權
更新時間:2013-06-18 13:06:10
來源:|0
瀏覽
收藏
摘要 物權法基礎知識之擔保物權――抵押權
上一篇:物權法基礎知識之擔保物權
下一篇:物權法基礎知識之擔保物權--質權
最新資訊
- 《物業管理實務》教材知識點:招標投標的策劃與實施2016-07-27
- 《物業管理實務》教材知識點:招標投標的內容與形式2016-07-27
- 物業管理師《物業管理實務》教材知識點:組織形式與機構設置2016-07-27
- 《物業管理實務》教材知識點:物業管理企業的設立2016-07-27
- 物業管理師《物業管理實務》教材知識點:概述2016-07-27
- 物業管理師《物業管理綜合能力》教材知識點:市場失靈2016-07-26
- 物業管理師《物業管理綜合能力》教材知識點:成本理論2016-07-26
- 物業管理師《物業管理綜合能力》教材知識點:生產理論2016-07-26
- 物業管理師《物業管理綜合能力》教材知識點:彈性理論2016-07-26
- 物業管理師《物業管理綜合能力》教材知識點:第一章12016-07-26
