欧美老妇人XXXX-天天做天天爱天天爽综合网-97SE亚洲国产综合在线-国产乱子伦精品无码专区

當前位置: 首頁 > 物業管理師 > 物業管理師備考資料 > 民法基礎知識之民事法律行為

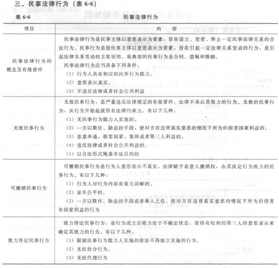
民法基礎知識之民事法律行為

更新時間:2013-03-19 15:24:51 來源:|0 瀏覽0收藏0

    

    

              查看更多:物業管理師課程  物管師課程輔導報名  在職碩士課程         

              編輯推薦:         

        

              2013年物業管理師高效通關套餐,考不過免費重學         

              2013年注冊物業管理師VIP套餐,考不過免費重學         

        

              2013年物業管理師考試報名時間匯總         

        

              2013年物業管理師考試備考資料匯總         

        

              2013年物業管理師考試模擬試題匯總         

分享到: 編輯:環球網校

資料下載 精選課程 老師直播 真題練習

物業管理師資格查詢

物業管理師歷年真題下載 更多

物業管理師每日一練 打卡日歷

0
累計打卡
0
打卡人數
去打卡

預計用時3分鐘

物業管理師各地入口
環球網校移動課堂APP 直播、聽課。職達未來!

安卓版

下載

iPhone版

下載

返回頂部