欧美老妇人XXXX-天天做天天爱天天爽综合网-97SE亚洲国产综合在线-国产乱子伦精品无码专区

當前位置: 首頁 > 物業管理師 > 物業管理師備考資料 > 影響收益性物業價格的因素之居民收入因素

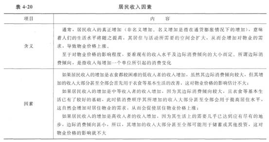
影響收益性物業價格的因素之居民收入因素

更新時間:2013-01-08 15:41:37 來源:|0 瀏覽0收藏0

分享到: 編輯:環球網校

資料下載 精選課程 老師直播 真題練習

物業管理師資格查詢

物業管理師歷年真題下載 更多

物業管理師每日一練 打卡日歷

0
累計打卡
0
打卡人數
去打卡

預計用時3分鐘

物業管理師各地入口
環球網校移動課堂APP 直播、聽課。職達未來!

安卓版

下載

iPhone版

下載

返回頂部