最新資訊
- 2018年寧夏招標師考試合格標準2018-12-18
- 招標師考試教材《項目管理》:服務合同管理2018-12-12
- 招標師考試教材《項目管理》:工程建設投資可行性研究2018-12-12
- 招標師考試教材《項目管理》:工程建設項目投資管理程序2018-12-12
- 招標師考試教材《項目管理》:項目范圍管理2018-12-12
- 招標師考試教材《項目管理》:項目目標管理2018-12-12
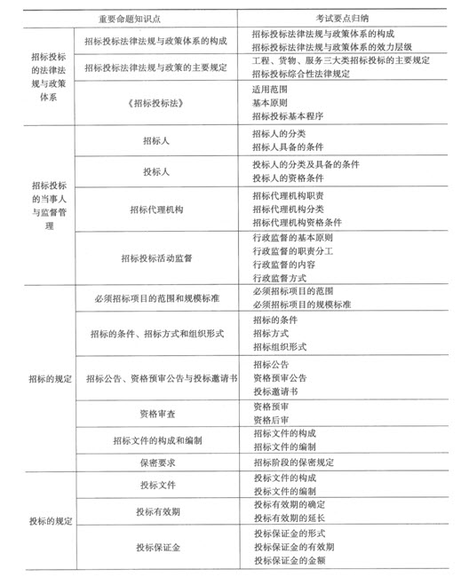
- 招標師考試《法律法規》考點:采購的目標和原則2018-12-11
- 招標師考試《法律法規》考點:建筑法2018-12-11
- 招標師考試《法律法規》考點:競爭法2018-12-11
- 招標師考試《法律法規》考點:行政復議法2018-12-11
