欧美老妇人XXXX-天天做天天爱天天爽综合网-97SE亚洲国产综合在线-国产乱子伦精品无码专区

當前位置: 首頁 > 招標師 > 招標師備考資料 > 招標采購專業實務重要命題知識點一

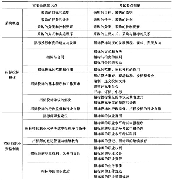
招標采購專業實務重要命題知識點一

更新時間:2012-12-26 15:36:52 來源:|0 瀏覽0收藏0

分享到: 編輯:環球網校

資料下載 精選課程 老師直播 真題練習

招標師資格查詢

招標師歷年真題下載 更多

招標師每日一練 打卡日歷

0
累計打卡
0
打卡人數
去打卡

預計用時3分鐘

招標師各地入口
環球網校移動課堂APP 直播、聽課。職達未來!

安卓版

下載

iPhone版

下載

返回頂部