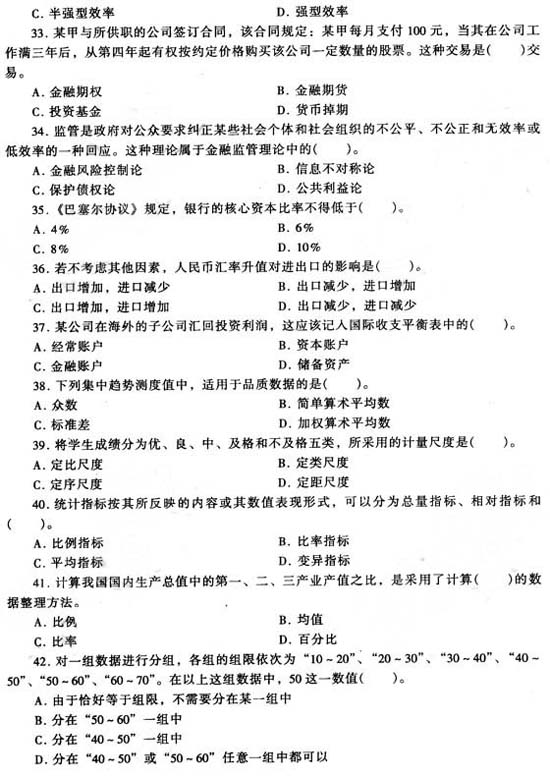
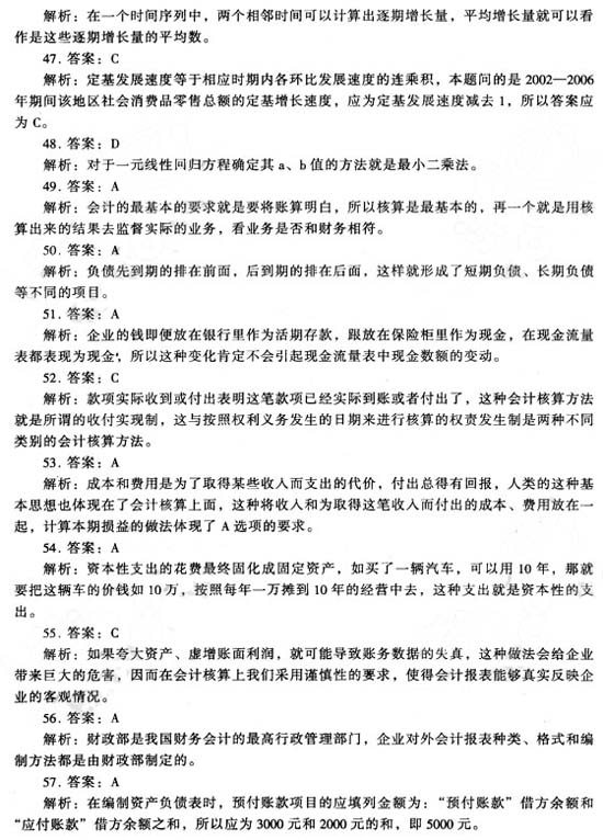
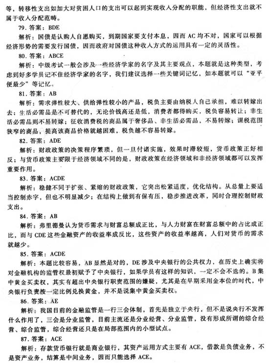
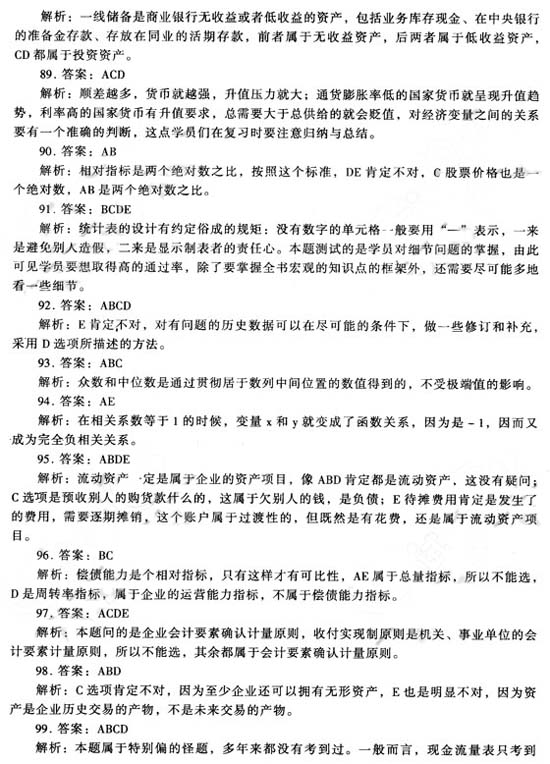
2007年中級經濟師《經濟基礎》試題
更新時間:2009-10-19 15:27:29
來源:|0
瀏覽
收藏
中級經濟師報名、考試、查分時間 免費短信提醒























編輯推薦
最新資訊
- 2025年中級經濟師考后真題及答案在哪里下載?指南來了2025-11-07
- 2025年中級經濟師考情深度解析:各科目難度對比與備考策略2025-11-06
- 【完整版真題】2025年中級經濟師工商11月2日下午場真題及答案發布2025-11-05
- 2025年中級經濟師考試整體考情分析(附各科真題下載)2025-11-05
- 【完整版真題】2025年中級經濟師金融11月2日上午場真題100道2025-11-05
- 【完整版下載】2025年中級經濟師11月1日下午場經濟基礎真題出爐2025-11-05
- 【真題速遞】2025年中級經濟師11月1日下午《財政稅收》真題及答案解析(完整版)2025-11-05
- 2025年中級經濟師考試結束!真題及答案在哪里下載2025-11-05
- 精準估分!2025年11月2日下午場中級經濟師經濟基礎真題及答案完整版!2025-11-05
- 2025年中級經濟師考后指南:真題估分與科學規劃助你高效復盤2025-11-04