監理工程師輔導:發包人的義務
更新時間:2009-10-19 15:27:29
來源:|0
瀏覽
收藏
監理工程師報名、考試、查分時間 免費短信提醒
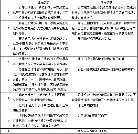
發包人的義務

雖然通用條款內規定上述工作內容屬于發包人的義務,但發包人可以將上述部分工作委托承包方辦理,具體內容可以在專用條款內約定,其費用由發包人承擔。屬于合同約定的發包人義務,如果出現不按合同約定完成,導致工期延誤或給承包人造成損失時,發包人應賠償承包人的有關損失,延誤的工期相應順延。
查看更多內容>> 監理工程師考試頻道 監理工程師考試論壇 監理工程師課程免費試聽
?2010年監理工程師考試網上輔導招生簡章推出
?網校08年監理工程師考試網上輔導通過率高達89.74%
編輯推薦
上一篇:監理工程師輔導:工期和合同價格
下一篇:監理工程師輔導:承包人義務
最新資訊
- 2026年度監理工程師理論與法規復習筆記2025-10-17
- 2026年監理工程師《合同管理》重要知識點總結2025-10-17
- 高效備考!2026年監理考點精講試聽課正式上線,專治“零基礎沒方向”“老考生卡瓶頸”!2025-09-17
- 免費下載!監理工程師考試各科目易錯知識點2025-09-17
- 2026年監理備考:歷年真題+新生備考大禮包,均可領取!2025-09-17
- 2026監理工程師《合同管理》考試知識點:定金2025-09-05
- 2026監理工程師《理論法規》考試知識點:全過程工程咨詢實施策略2025-09-05
- 2026監理工程師《理論法規》考試知識點:工程總承包模式及其特點2025-08-29
- 必看避坑指南!監理工程師《目標控制》易錯點匯總2025-08-29
- 別再丟分!監理工程師《理論和法規》易錯點匯總2025-08-25