2014年《建筑》考點:裝飾裝修工程施工技術

環球網校友情提示:如果您在此過程中遇到任何疑問,請登錄環球網校二級建造師頻道及論壇,隨時與廣大考生朋友們一起交流!
編輯推薦:
(2011年真題)
根據相關規范,門窗工程中不需要進行性能復驗的項目是( )。
A.人造木板門復驗氨的含量
B.外墻塑料窗復驗抗風壓性能
C.外墻金屬窗復驗雨水滲漏性能
D.外墻金屬窗復驗空氣滲透性能
【答案】A。本題考核的是門窗工程復驗。應對下列材料及其性能指標進行復驗:(1)人造木板的甲醇含量;(2)建筑外墻金屬窗、塑料窗的抗風壓性能、空氣滲透性和雨水滲漏性能。
(2010年真題)
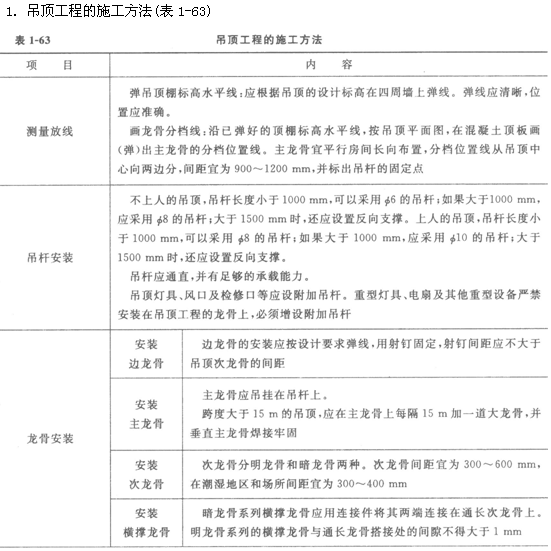
1.建筑裝飾裝修吊頂工程,下列施工方法正確的有( )。
A.主龍骨應平行房間短向布置
B.吊桿距主龍骨端部距離不得大于300 mm
C.紙面石膏板應在自由狀態下進行固定,固定時應從板的四周向中間固定
D.紙面石膏板的長邊應平行于主龍骨安裝,短邊平行搭接在次龍骨上
E.吊桿長度大于1500 mm時,應設置反向支撐
【答案】BE。本題考核的是吊頂工程施工技術要求。選項A主龍骨應吊掛在吊桿上。選項C、D中涉及的是紙面石膏板的長邊應垂直于次龍骨安裝,短邊平行搭接在次龍骨上,搭接寬度宜為次龍骨寬度的1/2。選項B、E涉及的是吊桿距主龍骨端部距離不得不大于300 mm,當大于300 mm時。應增加吊桿。當吊桿長度大于1.5 m時,應設置反支撐。當吊桿與設備相遇時,應調整并增設吊桿。
2.裝飾裝修細部工程中的護欄、扶手制作和安裝中,護欄高度、欄桿間距、安裝位置必須符合規范要求,下列表述正確的有( )。
A.幼兒園樓梯欄桿垂直桿件間的凈距不應大于0.11 m
B.中小學室外樓梯及水平欄桿(或欄板)的高度不應小于1.10 m
C.多層住宅室內樓梯扶手高度不應小于0.80 m
D.當護欄一側距樓地面高度為1O m及以上時,護欄玻璃應使用鋼化玻璃
E.幼兒園陽臺的護欄凈高不應小于1.20 m
【答案】ABE。本題考核的是各類建筑專門設計的要求,見表1―77。
環球網校友情提示:如果您在此過程中遇到任何疑問,請登錄環球網校二級建造師頻道及論壇,隨時與廣大考生朋友們一起交流!
編輯推薦:
1.將飾面板直接放在T型龍骨組成的格柵框內,即完成吊頂安裝的方法是( )。
A.擱置法
B.插入法
C.卡固法
D.嵌入法
2.將飾面板事先加工成企口暗縫,安裝時將T形龍骨兩肋插入企口縫內的明龍骨吊頂飾面板安裝方法是( )。
A.擱置法
B.嵌入法
C.卡固法
D.粘貼法
3.明龍骨吊頂飾面板安裝中,采用擱置法安裝時應留有板材安裝縫,每邊縫隙不宜大于( )mm。
A.1
B.2
C.3
D.4
4.不需設置隔墻龍骨,由隔墻板材自承重,將預制或現制的隔墻板材直接固定于建筑主體結構上的隔墻工程稱為( )。
A.板材隔墻
B.骨架隔墻
C.活動隔墻
D.玻璃隔墻
5.在隔墻龍骨兩側安裝墻面板以形成墻體的輕質隔墻是( )。
A.金屬隔墻
B.玻璃隔墻
C.板材隔墻
D.骨架隔墻
【答案】1.A 2.B 3.A 4.A 5.D
環球網校友情提示:如果您在此過程中遇到任何疑問,請登錄環球網校二級建造師頻道及論壇,隨時與廣大考生朋友們一起交流!
編輯推薦:
最新資訊
- 2026年二級建造師備考:水利水電實務內容介紹及學習建議2025-11-10
- 4色設計助力學習!2026年二建高頻考點口袋書與報考時間全解析2025-11-10
- 高頻考點口袋書幫助科學備考,附2026二級建造師報考時間2025-11-10
- 2026二級建造師高頻考點口袋書推薦:四色學習法+報名考試時間速覽2025-11-10
- 2026二級建造師備考:高頻考點口袋書助力高效通關2025-11-10
- 2026二建公路實務章節內容重點學習計劃2025-11-09
- 2026年二級建造師機電章節重點及學習計劃2025-11-09
- 2026二級建造師市政實務各章節內容重點(附學習計劃)2025-11-08
- 2026二級建造師建筑章節內容重點及學習計劃2025-11-08
- 2026年二級建造師《法規》章節內容重點及學習計劃2025-11-07