欧美老妇人XXXX-天天做天天爱天天爽综合网-97SE亚洲国产综合在线-国产乱子伦精品无码专区

當前位置: 首頁 > 二級建造師 > 二級建造師備考資料 > 2014年《法規》考點:節約能源法

2014年《法規》考點:節約能源法

更新時間:2013-08-23 14:20:07 來源:|0 瀏覽0收藏0

二級建造師報名、考試、查分時間 免費短信提醒

地區

獲取驗證 立即預約

請填寫圖片驗證碼后獲取短信驗證碼

看不清楚,換張圖片

免費獲取短信驗證碼

摘要 2014年《法規》考點:節約能源法

  2013年二級建造師考試真題匯總(環球出品)

 

  環球網校友情提示:如果您在此過程中遇到任何疑問,請登錄環球網校二級建造師頻道論壇,隨時與廣大考生朋友們一起交流! 

  編輯推薦: 

  2014年二級建造師考試VIP套餐 

  2014年二級建造師招生簡章 

  二級建造師多媒體萬題庫 

  2013年二級建造師考試真題匯總(環球出品)

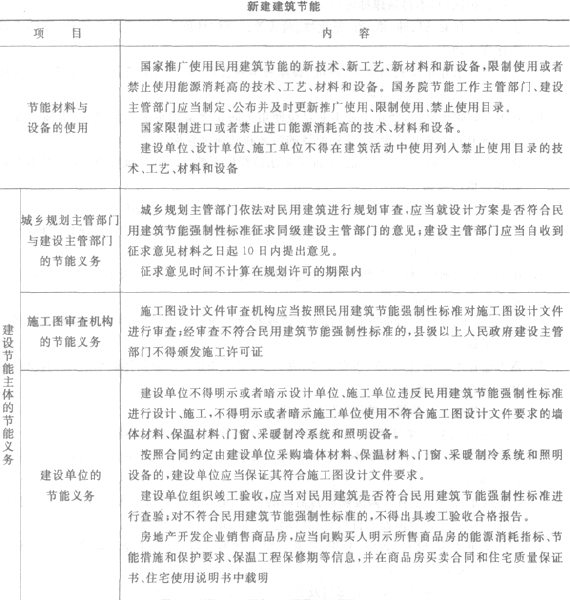
  1.城鄉規劃主管部門依法對民用建筑進行規劃審查,應當就設計方案是否符合民用建筑節能強制性標準征求同級建設主管部門的意見;建設主管部門應當自收到征求意見材料之日起(  )日內提出意見。

  A.7

  B.10

  C.20

  D.30

  2.施工單位未按照民用建筑節能強制性標準進行施工的,由縣級以上人民政府建設主管部門責令改正,處民用建筑項目合同價款(  )的罰款。

  A.0.5%以上1%以下

  B.1%以上2%以下

  C.2%以上4%以下

  D.3%以上5%以下

  3.設計單位未按照民用建筑節能強制性標準進行設計,或者使用列入禁止使用目錄的技術、工藝、材料和設備的,由縣級以上人民政府建設主管部門責令改正,處(  )的罰款。

  A.10萬元人民幣以上30萬元人民幣以下

  B.20萬元人民幣以上40萬元人民幣以下

  C.10萬元人民幣以上50萬元人民幣以下

  D.50萬元人民幣以上100萬元人民幣以下

  4.根據《節約能源法》的規定,我國進行節能管理的基本思路包括(  )。

  A.建筑節能的監督管理

  B.編制節能計劃

  C.建筑節能制度

  D.節能產業政策

  E.節能考核評價

  【答案】1.B2.C3.A4.BDE

  環球網校友情提示:如果您在此過程中遇到任何疑問,請登錄環球網校二級建造師頻道論壇,隨時與廣大考生朋友們一起交流! 

  編輯推薦: 

  2014年二級建造師考試VIP套餐 

  2014年二級建造師招生簡章 

  二級建造師多媒體萬題庫 

分享到: 編輯:環球網校

資料下載 精選課程 老師直播 真題練習

二級建造師資格查詢

二級建造師歷年真題下載 更多

二級建造師每日一練 打卡日歷

0
累計打卡
0
打卡人數
去打卡

預計用時3分鐘

環球網校移動課堂APP 直播、聽課。職達未來!

安卓版

下載

iPhone版

下載

返回頂部