建筑安裝工程費用項目的組成與計算
【教材解讀】









環球網校友情提示:如果您在此過程中遇到任何疑問,請登錄環球網校二級建造師頻道及論壇,隨時與廣大考生朋友們一起交流!
編輯推薦:
【歷年真題】
(2011年真題)
1.根據《建設工程工程量清單計價規范》(GB50506―2008),投標人所填報的分部分項工程的綜合單價中不包括( )。
A.規費
B.利潤
C.管理費
D.直接工程費
【答案】A。本題考核的是工程量清單綜合單價的內容。《建設工程工程量清單計價規范》中的工程量清單綜合單價是指完成一個規定計量單位的分部分項工程量清單項目或措施清單項目所需的人工費、材料費、施工機械使用費和企業管理費與利潤,以及一定范圍內的風險費用。
2.根據《建筑安裝工程費用項目組成》(建標[2003]206號),下列建筑安裝工程費用項目中,不屬于直接工程費的是( )。
A.人工費
B.材料費
C.臨時設施費
D.施工機械使用費
【答案】C。本題考核的是直接工程費的組成內容。直接工程費是指施工過程中構成工程實體所耗費的各項費用,包括人工費、材料費、施工機械使用費。
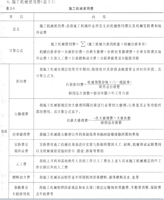
3.根據《建筑安裝工程費用項目組成》(建標[2003]206號),施工現場垂直運輸機械操作司機的工資屬于建筑安裝工程費用中的( )。
A.人工費
B.施工機械使用費
C.現場管理費
D.企業管理費
【答案】B。本題考核的是建筑安裝工程費中施工機械使用費的組成內容。施工機械使用費包括折舊費、大修理費、經常修理費、安拆費及場外運費、人工費、燃料動力費、養路費及車船使用稅。其中人工費指機上司機(司爐)和其他操作人員的工作日人工費及上述人員在施工機械規定的年工作臺班以外的人工費。
4.某工程直接費為315萬元,其中措施費為15萬元,間接費率為82,則間接費為( )萬元。
A.1.2
B.24
C.25.2
D.26.4
【答案】C。本題考核的是間接費的計算。間接費=直接費×間接費率=315×8%=25.2(萬元)。
5.根據《建筑安裝工程費用項目組成》(建標[2003]206號),下列應計入建筑安裝工程材料費的有( )。
A.材料原價
B.材料的運輸損耗費
C.庫存材料盤虧
D.材料運雜費
E.新型材料試驗費
【答案】ABD。本題考核的是材料費的組成內容,包括以下內容:①材料原價(或供應價格);②材料運雜費;③運輸損耗費;④采購及保管費;⑤檢驗試驗費,其中不包括新結構、新材料的試驗費和建設單位對具有出廠合格證明的材料進行檢驗、對構件做破壞性試驗及其他特殊要求檢驗試驗的費用。
6.根據《建筑安裝工程費用項目組成》(建標[2003]206號),下列應計入建筑安裝工程間接費的有( )。
A.工程排污費
B.危險作業意外傷害保險
C.社會保障費
D.環境保護費
E.材料二次搬運費
【答案】ABC。本題考核的是間接費的組成內容。間接費包括規費和企業管理費。規費包括:工程排污費、工程定額測定費、社會保障費、住房公積金、危險作業意外傷害保險。企業管理費包括:管理人員工資、辦公費、差旅交通費、固定資產使用費、工具用具使用費、勞動保險費、工會經費、職工教育經費、財產保險費、財務費、稅金和其他。
(2010年真題)
1.根據《建筑安裝工程費用項目組成》(建標[2003]206號),施工企業生產工人的勞動保護費應計入建筑安裝工程( )。
A.直接工程費中的人工費
B.措施費
C.企業管理費中的勞動保險費
D.社會保障費
【答案】A。本題考核的是建筑安裝工程費用項目組成。人工費是指直接從事建筑安裝工程施工的生產工人開支的各項費用,包括以下內容:①基本工資;②工資性補貼;③生產工人輔助工資;④職工福利費;⑤生產工人勞動保護費。
2.根據《建筑安裝工程費用項目組成》(建標[2003]206號),施工中所用建筑材料的一般鑒定、檢查費用應計入建筑安裝工程( )。
A.材料費
B.規費
C.措施費
D.企業管理費
【答案】A。本題考核的是建筑安裝工程費用項目組成。材料費中的檢驗試驗費是指對建筑材料、構件和建筑安裝物進行一般鑒定、檢查所發生的費用,包括自設試驗室進行試驗所耗用的材料和化學藥品等費用。不包括新結構、新材料的試驗費和建設單位對具有出廠合格證明的材料進行檢驗、對構件做破壞性試驗及其他特殊要求檢驗試驗的費用。
3.根據《建筑安裝工程費用項目組成》(建標[2003]206號),施工企業為保障安全施工搭設的防護網的費用應計人建筑安裝工程( )。
A.直接工程費
B.措施費
C.規費
D.企業管理費
【答案】B。本題考核的是建筑安裝工程費用項目組成。安全施工費是指施工現場安全施工所需要的各項費用,而措施費中包括安全施工費。
4.根據《建筑安裝工程費用項目組成》(建標[2003]206號),施工中使用的鋼筋混凝土模板的支、拆、運輸費用或租賃費應計人建筑安裝工程( )。
A.直接工程費
B.措施費
C.規費
D.企業管理費
【答案】B。本題考核的是建筑安裝工程費用項目組成。措施費是指為完成工程項目施工,發生于該工程施工前和施工過程中非工程實體項目的費用,一般包括以下內容:①環境保護費;②文明施工費;③安全施工費;④臨時設施費;⑤夜間施工增加費;⑥二次搬運費;⑦大型機械設備進出場及安拆費;⑧混凝土、鋼筋混凝土模板及支架費;⑨腳手架費;⑩已完工程及設備保護費;11施工排水、降水費。
5.根據《建筑安裝工程費用項目組成》(建標[2003]206號),施工企業發生的下列費用中,應計入企業管理費的是( )。
A.勞動保險費
B.醫療保險費
C.住房公積金
D.養老保險費
【答案】A。本題考核的是建筑安裝工程費用項目組成。企業管理費是指建筑安裝企業組織施工生產和經營管理所需的費用,包括以下內容:①管理人員工資;②辦公費;③差旅交通費;④固定資產使用費;⑤工具用具使用費;⑥勞動保險費;⑦工會經費;⑧職工教育經費;⑨財產保險費;⑩財務費;11稅金;12其他。
(2009年真題)
1.按照《建筑安裝工程費用項目組成》(建標[2003]206號),建筑安裝工程費用的組成為( )。
A.直接工程費+間接費+規費+利潤+稅金
B.直接工程費+企業管理費+措施費+利潤+稅金
C.直接費+間接費+規費+利潤+稅金
D.直接工程費+措施費+企業管理費+規費+利潤+稅金
【答案】D。本題考核的是建筑安裝工程費用項目的組成。建筑安裝工程費由直接費、間接費、利潤和稅金組成。直接費由直接工程費和措施費組成,間接費由規費和企業管理費組成。
2.下列建筑安裝工程費用,屬于材料費的是( )。
A.對建筑構件進行一般鑒定、檢查所發生的費用
B.混凝土、鋼筋混凝土模板及支架費
C.搭建臨時設施所耗材料費
D.跳板、腳手架等的攤銷費
【答案】A。本題考核的是建筑安裝直接工程費中的材料費。材料費是指施工過程中耗用的構成工程實體的原材料、輔助材料、構配件、零件、半成品的費用,包括以下內容:①材料原價(或供應價格);②材料運雜費;③運輸損耗費;④采購及保管費;⑤檢驗試驗費,是指對建筑材料、構件和建筑安裝物進行一般鑒定、檢查所發生的費用,包括自設試驗室進行試驗所耗用的材料和化學藥品等費用。
3.某施工項目地下水位較高,需要人工降水,由此產生的費用屬于( )。
A.不可預見費
B.措施費
C.營業外支出
D.管理費
【答案】B。本題考核的是建筑安裝工程費中的措施費。措施費是指為完成工程項目施工,發生于該工程施工前和施工過程中非工程實體項目的費用,一般包括下列項目:①環境保護費;②文明施工費;③安全施工費;④臨時設施費;⑤夜間施工增加費;⑥二次搬運費;⑦大型機械設備進出場及安拆費;⑧混凝土、鋼筋混凝土模板及支架費;⑨腳手架費;⑩已完工程及設備保護費;11施工排水、降水費。
4.在建筑安裝工程費用的項目組成中,工具用具使用費屬于( )。
A.施工機械使用費
B.材料費
C.措施費
D.企業管理費
【答案】D。本題考核的是建筑安裝工程費中的企業管理費。企業管理費是指建筑安裝企業組織施工生產和經營管理所需費用,包括以下內容:①管理人員工資;②辦公費;③差旅交通費;④固定資產使用費;⑤工具用具使用費;⑥勞務保險費;⑦工會經費;⑧職工教育經費;⑨財產保險費;⑩財務費;11稅金;12其他。
5.某混凝土工程直接工程費為100萬元,以直接費為基礎計算建筑安裝工程費。其中,措施費為直接工程費的5%,間接費率為8%,利潤率為4%,綜合稅率為3.41%。該工程的建筑安裝工程含稅造價為( )萬元。
A.117.93
B.120.99
C.121.96
D.122.10
環球網校友情提示:如果您在此過程中遇到任何疑問,請登錄環球網校二級建造師頻道及論壇,隨時與廣大考生朋友們一起交流!
編輯推薦:
【同步練習】
1.材料運雜費是指( )。
A.材料自來源地運至工地倉庫或指定堆放地點所發生的全部費用
B.材料自到貨口岸運至工地倉庫所發生的全部費用
C.為組織采購、供應和保管材料過程中所需要的各項費用
D.材料自到貨口岸運至指定堆放地點所發生的全部費用
2.根據《建筑安裝工程費用項目組成》的規定,在下列各項費用中,不屬于直接費內容的是( )。
A.施工單位搭設的臨時設施費
B.文明施工費
C.技術開發費
D.材料運雜費
3.根據《建筑安裝工程費用項目組成》的規定,某市建筑公司承建某縣政府辦公樓,工程不含稅造價為1000萬元,該施工企業應繳納的營業稅為( )萬元。
A.32.81
B.31.60
C.31.00
D.34.12
4.已完工程及設備保護費是指在( )對已完工程及設備進行保護所需的費用。
A.施工過程中
B.施工結束后
C.竣工驗收前
D.竣工驗收后
5.已知某工程人工費為50萬元,材料費200萬元,施工機械使用費8萬元,臨時設施費2萬元,安全施工費2萬元,模板材料費50萬元,則直接工程費為( )萬元。
A.258
B.260
C.262
D.272
6.我國現行建筑安裝工程定額規定,企業支付給離退休職工的退休金應計入( )。
A.生產工人工資
B.勞動保險費
C.職工待業保險費
D.企業其他費用
【答案】1.A2.C3.C4.C5.A
環球網校友情提示:如果您在此過程中遇到任何疑問,請登錄環球網校二級建造師頻道及論壇,隨時與廣大考生朋友們一起交流!
編輯推薦:
最新資訊
- 2026年二級建造師備考:水利水電實務內容介紹及學習建議2025-11-10
- 4色設計助力學習!2026年二建高頻考點口袋書與報考時間全解析2025-11-10
- 高頻考點口袋書幫助科學備考,附2026二級建造師報考時間2025-11-10
- 2026二級建造師高頻考點口袋書推薦:四色學習法+報名考試時間速覽2025-11-10
- 2026二級建造師備考:高頻考點口袋書助力高效通關2025-11-10
- 2026二建公路實務章節內容重點學習計劃2025-11-09
- 2026年二級建造師機電章節重點及學習計劃2025-11-09
- 2026二級建造師市政實務各章節內容重點(附學習計劃)2025-11-08
- 2026二級建造師建筑章節內容重點及學習計劃2025-11-08
- 2026年二級建造師《法規》章節內容重點及學習計劃2025-11-07