二級建造師考試輔導資料:公路工程重要考點清單
更新時間:2012-04-19 11:18:27
來源:|0
瀏覽
收藏
二級建造師報名、考試、查分時間 免費短信提醒
環球網校訊:環球網 校edu24ol.com
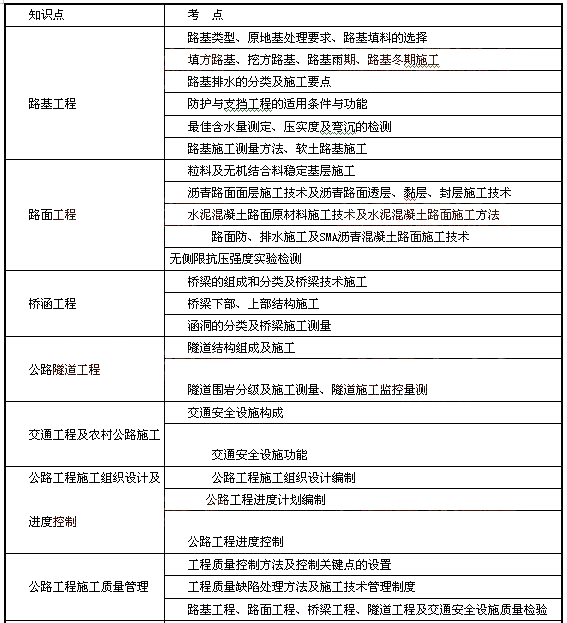
為了廣大學員可以更好的復習,網校特地總結出二級建造師考試輔導資料:公路工程重要考點清單,希望能幫助大家有效備考。



2012年一級建造師課程報名>>> 2012年二級建造師課程報名>>>
2012年一級建造師課程免費試聽>>> 2012年二級建造師課程免費試聽>>>
編輯推薦
最新資訊
- 2026年二級建造師備考:水利水電實務內容介紹及學習建議2025-11-10
- 4色設計助力學習!2026年二建高頻考點口袋書與報考時間全解析2025-11-10
- 高頻考點口袋書幫助科學備考,附2026二級建造師報考時間2025-11-10
- 2026二級建造師高頻考點口袋書推薦:四色學習法+報名考試時間速覽2025-11-10
- 2026二級建造師備考:高頻考點口袋書助力高效通關2025-11-10
- 2026二建公路實務章節內容重點學習計劃2025-11-09
- 2026年二級建造師機電章節重點及學習計劃2025-11-09
- 2026二級建造師市政實務各章節內容重點(附學習計劃)2025-11-08
- 2026二級建造師建筑章節內容重點及學習計劃2025-11-08
- 2026年二級建造師《法規》章節內容重點及學習計劃2025-11-07