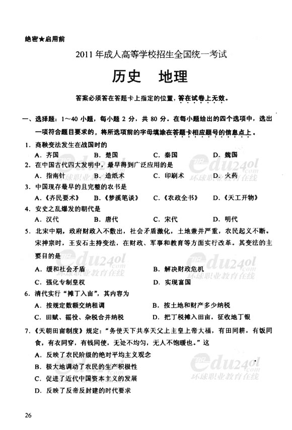
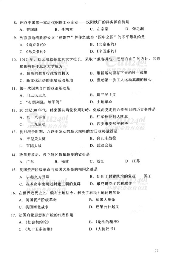
最新資訊
- 2025年成人高考專升本考試真題、高起點真題匯總2025-10-22
- 2025成人高考語文真題及答案解析匯總2025-10-22
- 2025成人高考專升本試卷真題答案解析匯總:各科目2025-10-22
- 2025年成人高考高起專試卷真題各科目匯總2025-10-22
- 2025成人高考試卷政治真題及答案匯總已更新2025-10-22
- 2025年10月18日、19日成人高考專升本真題及答案匯總2025-10-22
- 2025專升本成人高考真題及答案匯總2025-10-22
- 2025成人高考專科英語真題解析來了!含答案速查2025-10-21
- 2025成人高考高等數學一真題+答案PDF免費下載2025-10-21
- 2025成考高起專數學真題(文)下載!含答案速查2025-10-20










